HOME   LIST
‹–   –›

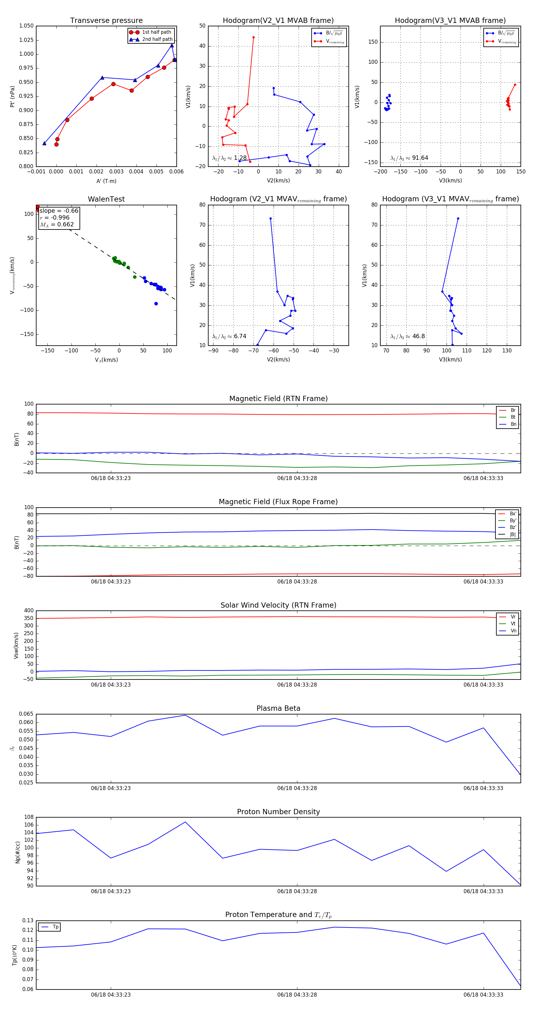
Flux Rope in 2023

Flux Rope Event 2023-06-18 04:33:21 ~ 2023-06-18 04:33:34 (14 seconds)


plot