HOME   LIST
‹–   –›

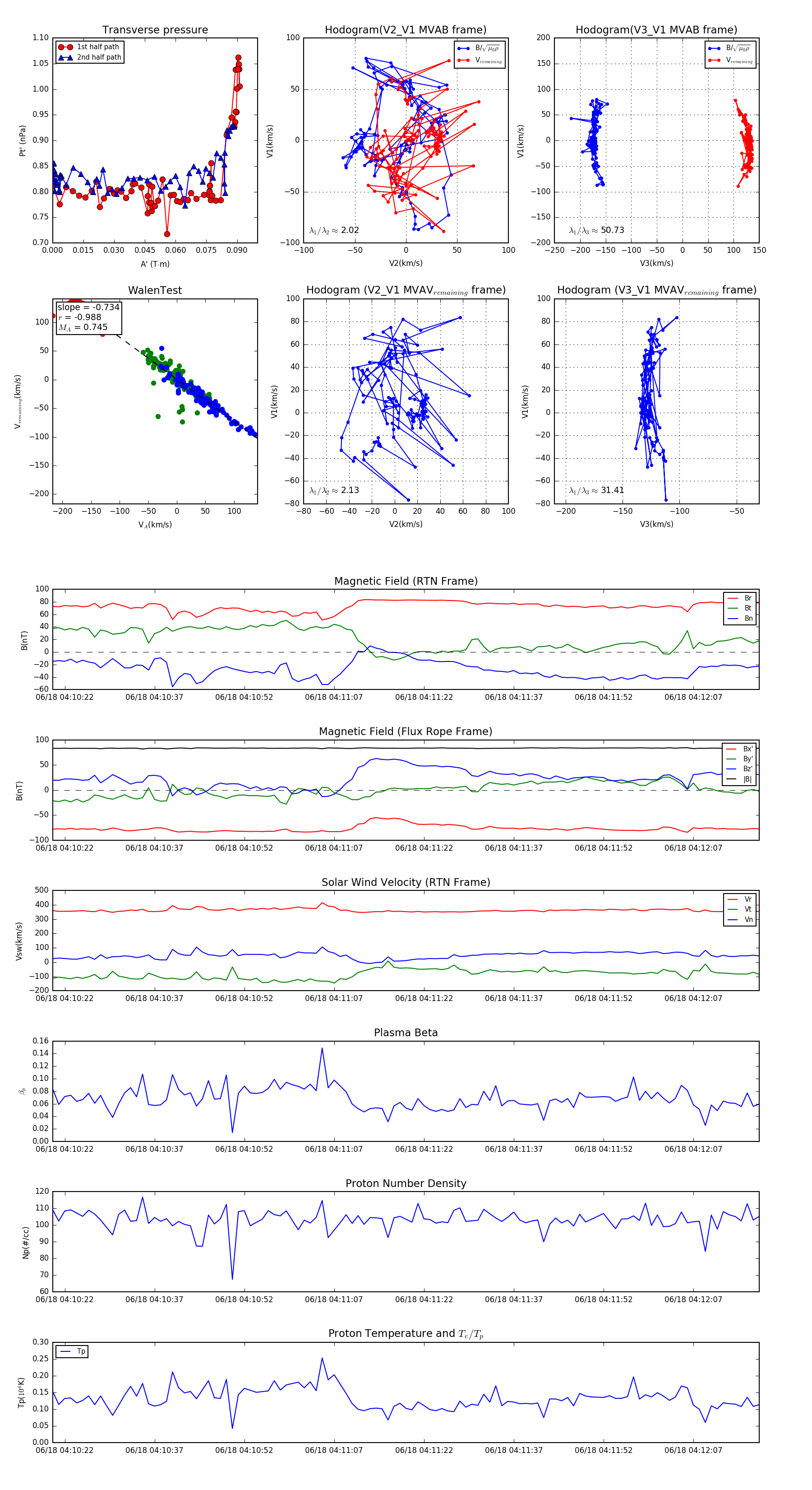
Flux Rope in 2023

Flux Rope Event 2023-06-18 04:10:20 ~ 2023-06-18 04:12:18 (119 seconds)


plot