HOME   LIST
‹–   –›

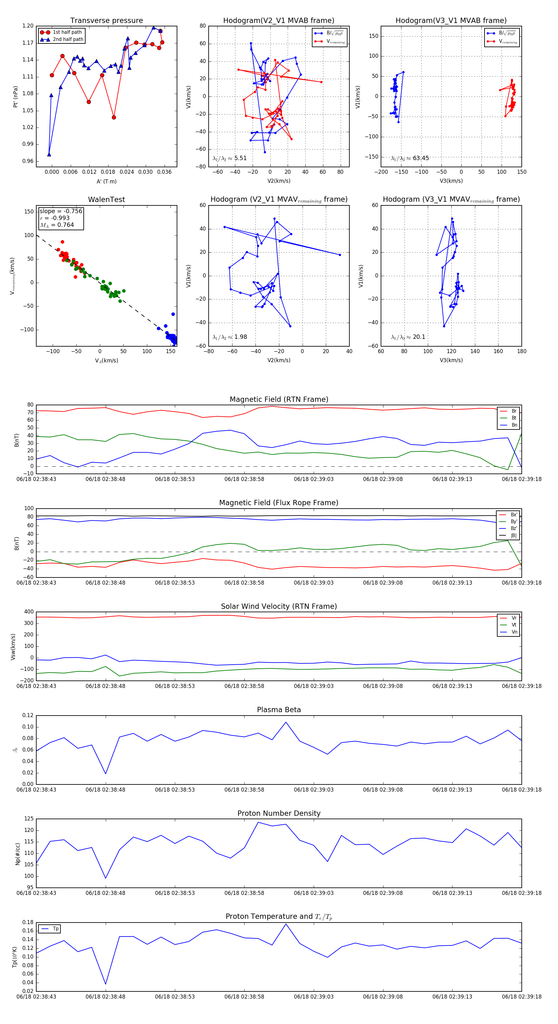
Flux Rope in 2023

Flux Rope Event 2023-06-18 02:38:43 ~ 2023-06-18 02:39:18 (36 seconds)


plot