HOME   LIST
‹–   –›

Flux Rope in 2023

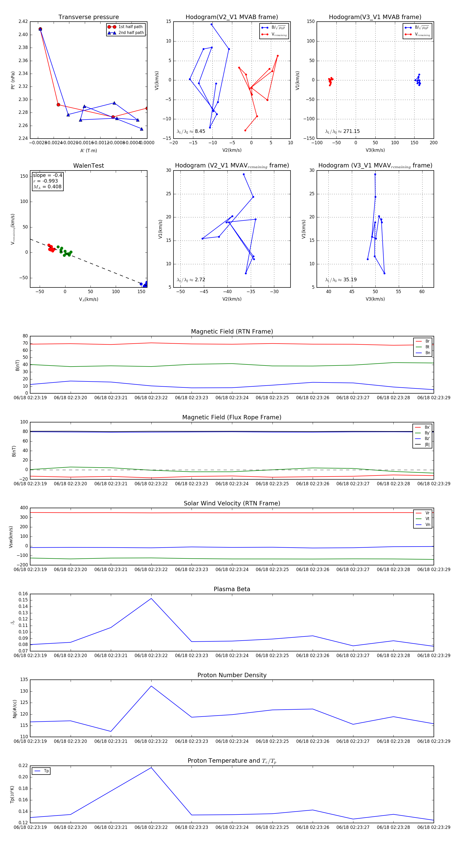
Flux Rope Event 2023-06-18 02:23:19 ~ 2023-06-18 02:23:29 (11 seconds)


plot