HOME   LIST
‹–   –›

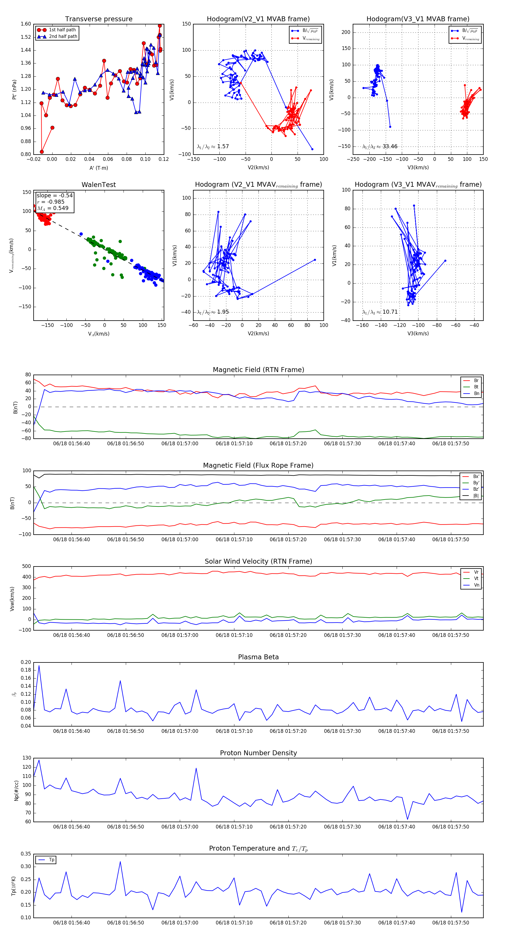
Flux Rope in 2023

Flux Rope Event 2023-06-18 01:56:33 ~ 2023-06-18 01:57:56 (84 seconds)


plot