HOME   LIST
‹–   –›

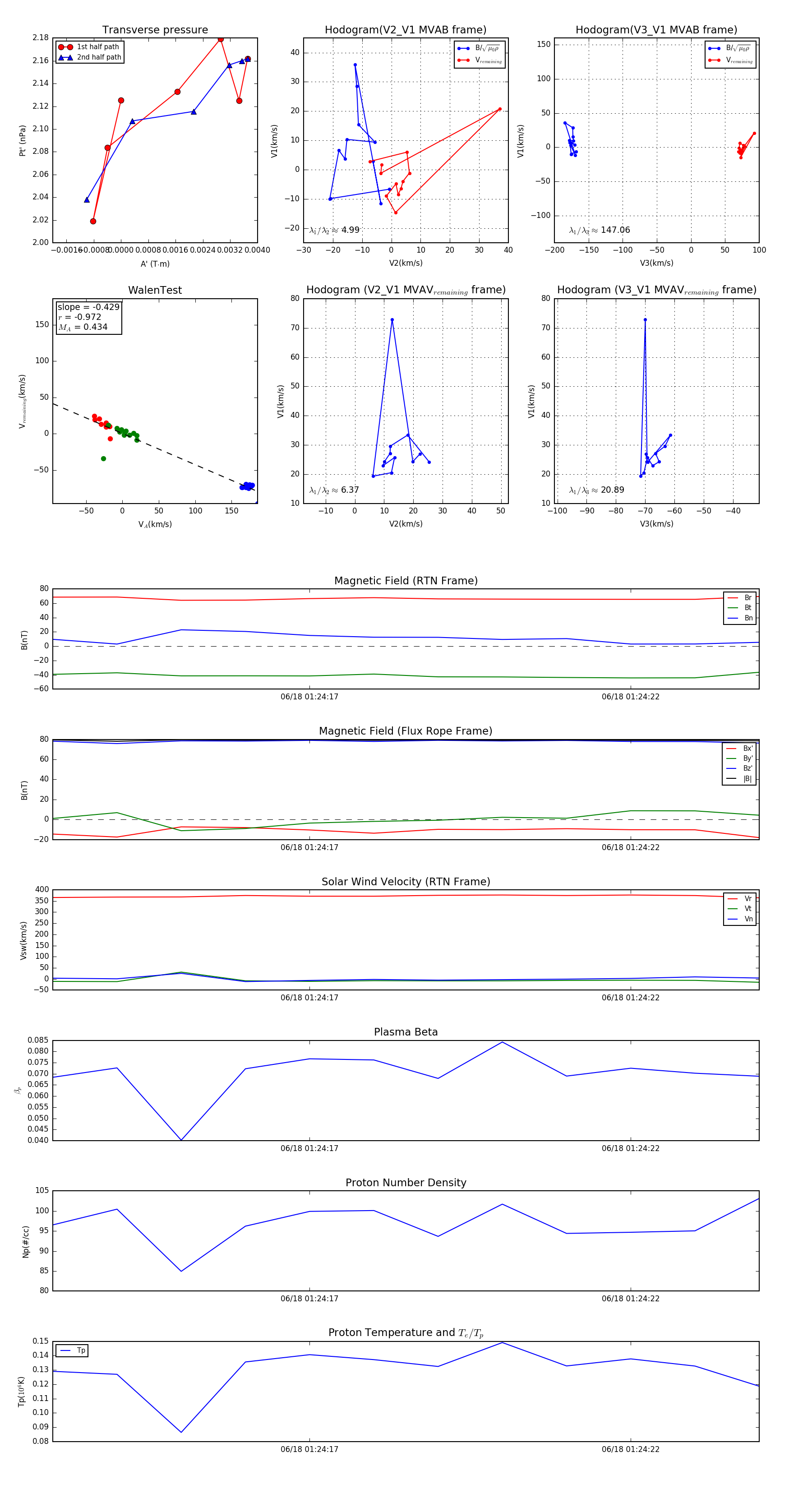
Flux Rope in 2023

Flux Rope Event 2023-06-18 01:24:13 ~ 2023-06-18 01:24:24 (12 seconds)


plot