HOME   LIST
‹–   –›

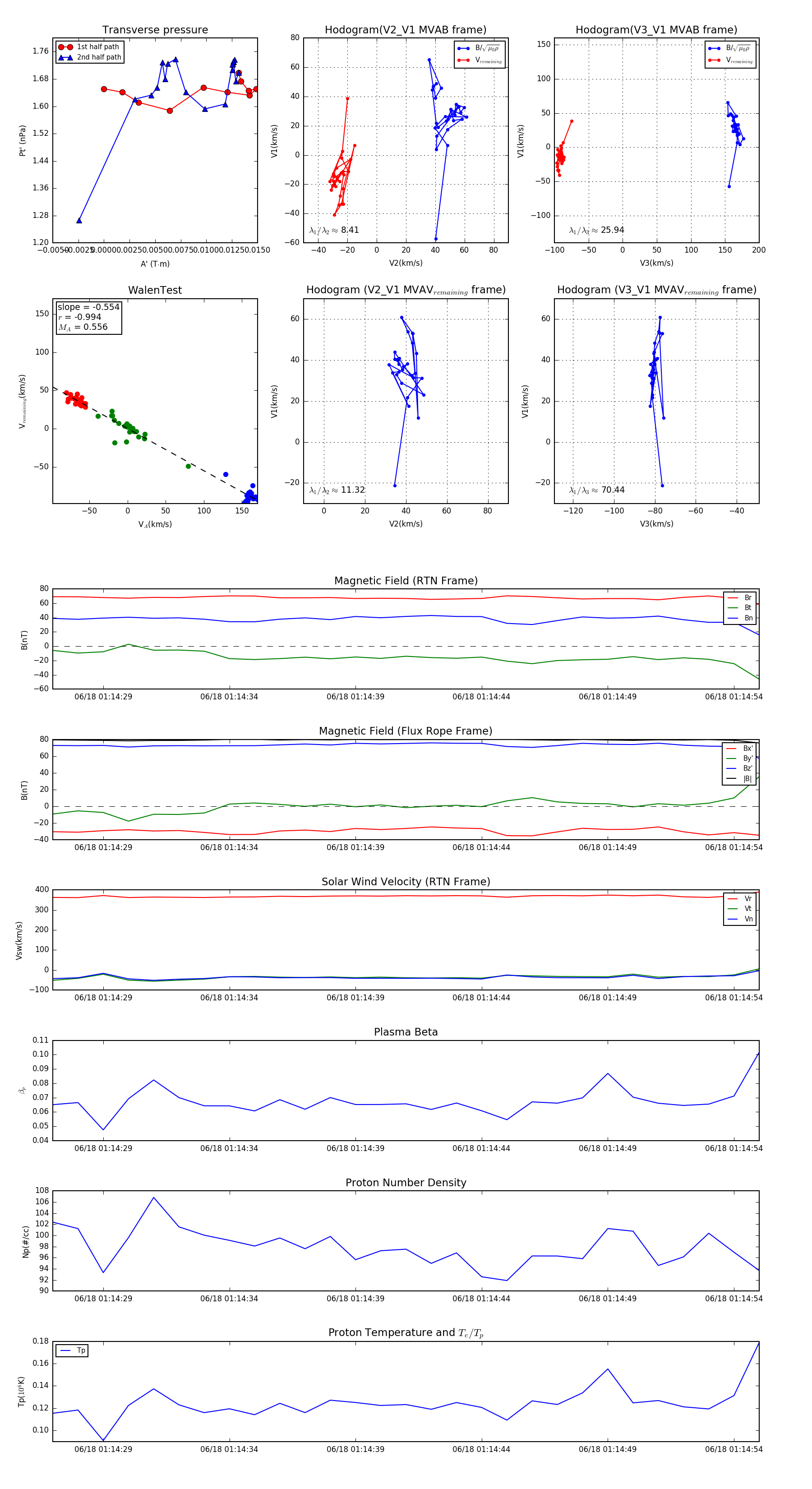
Flux Rope in 2023

Flux Rope Event 2023-06-18 01:14:27 ~ 2023-06-18 01:14:55 (29 seconds)


plot