HOME   LIST
‹–   –›

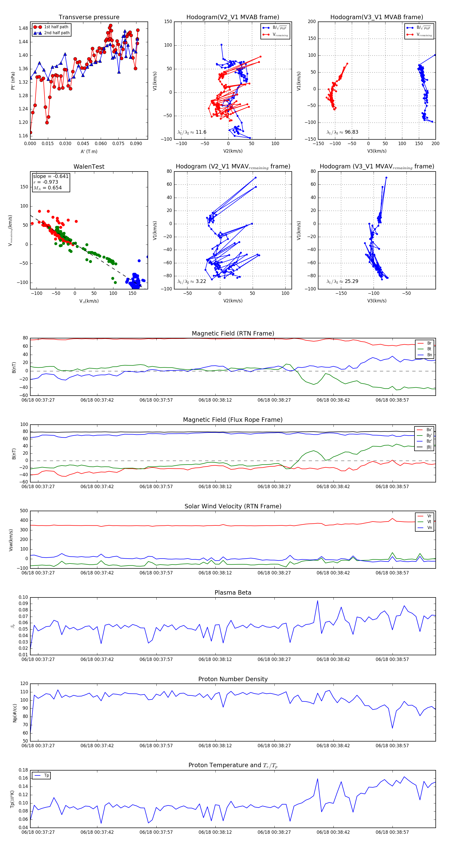
Flux Rope in 2023

Flux Rope Event 2023-06-18 00:37:25 ~ 2023-06-18 00:39:08 (104 seconds)


plot