HOME   LIST
‹–   –›

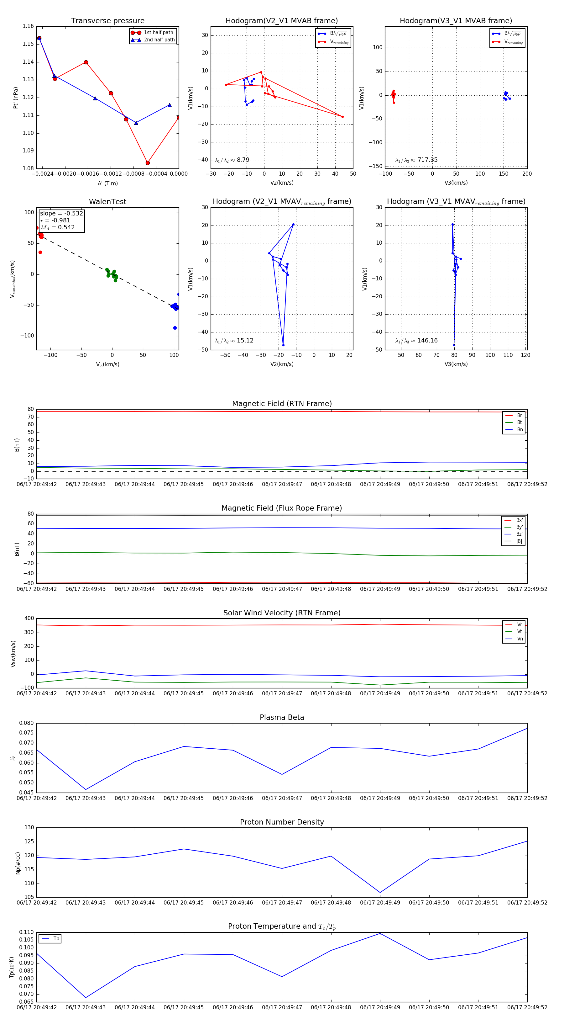
Flux Rope in 2023

Flux Rope Event 2023-06-17 20:49:42 ~ 2023-06-17 20:49:52 (11 seconds)


plot