HOME   LIST
‹–   –›

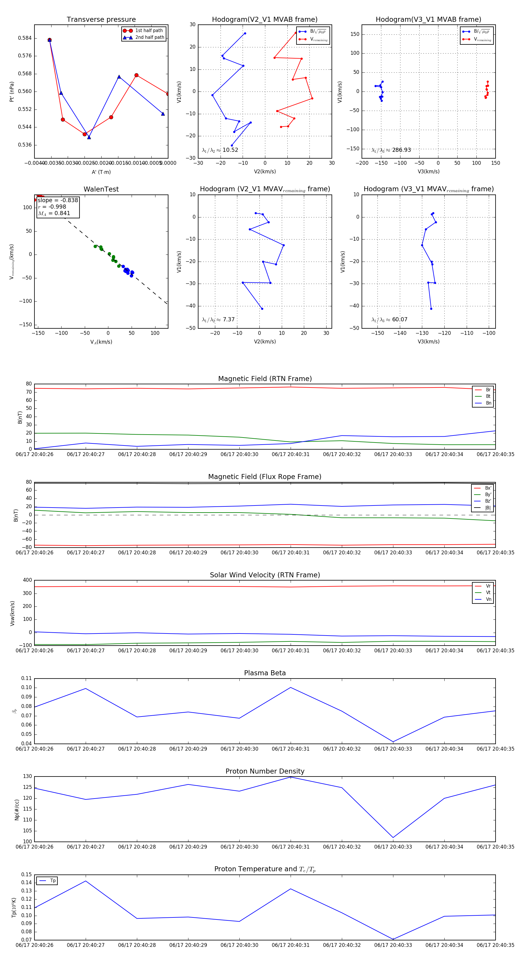
Flux Rope in 2023

Flux Rope Event 2023-06-17 20:40:26 ~ 2023-06-17 20:40:35 (10 seconds)


plot