HOME   LIST
‹–   –›

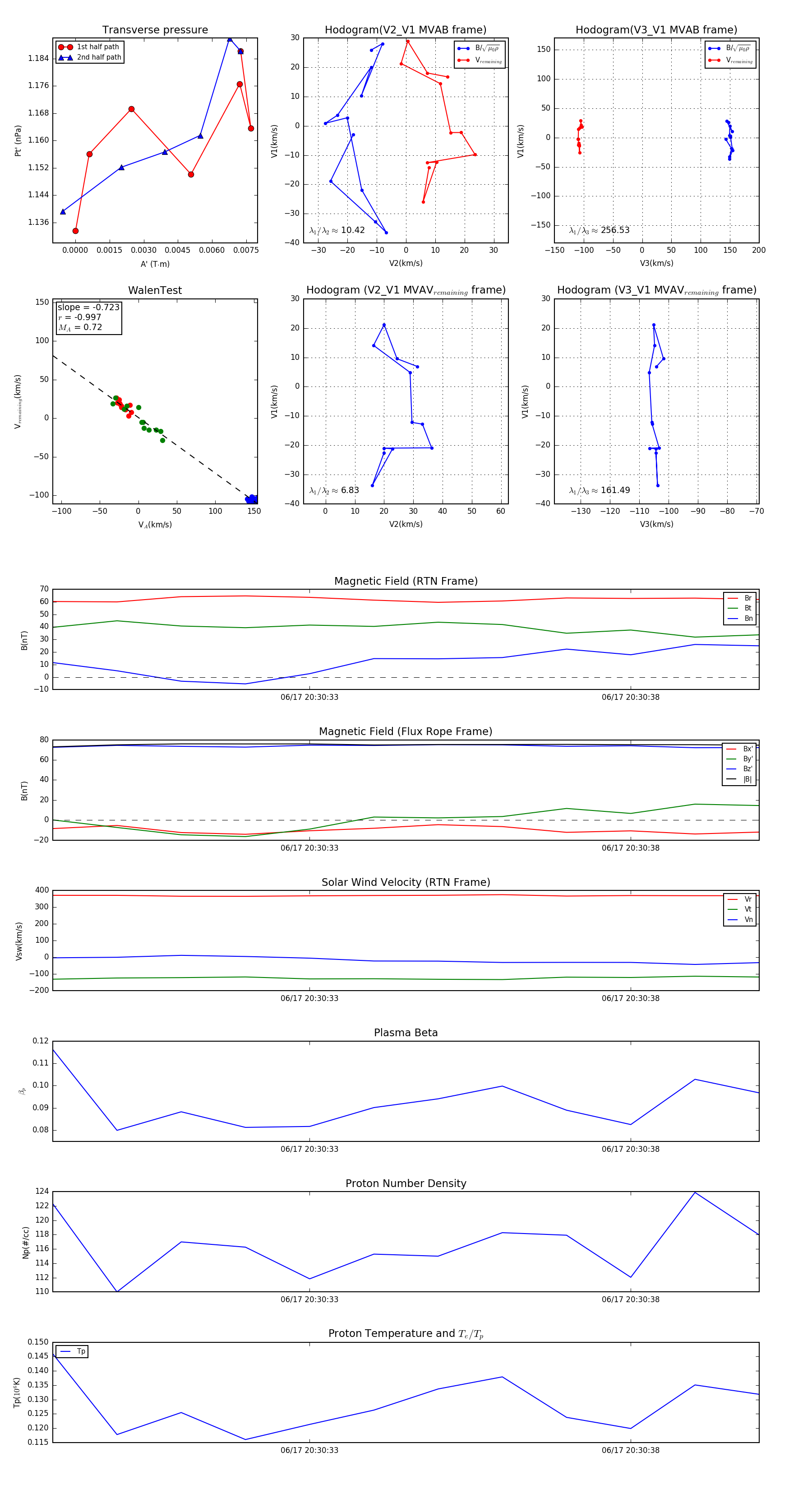
Flux Rope in 2023

Flux Rope Event 2023-06-17 20:30:29 ~ 2023-06-17 20:30:40 (12 seconds)


plot