HOME   LIST
‹–   –›

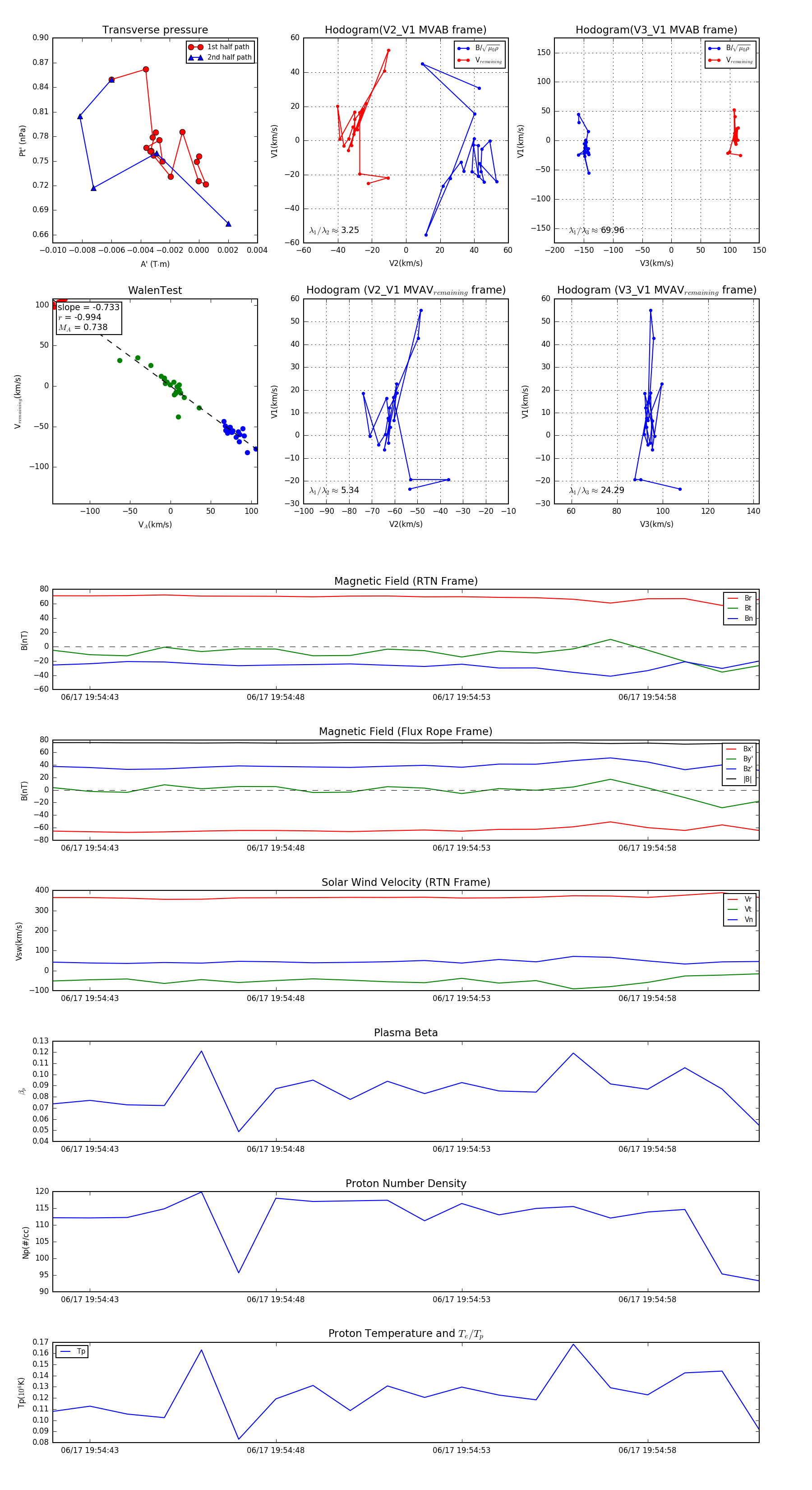
Flux Rope in 2023

Flux Rope Event 2023-06-17 19:54:42 ~ 2023-06-17 19:55:01 (20 seconds)


plot