HOME   LIST
‹–   –›

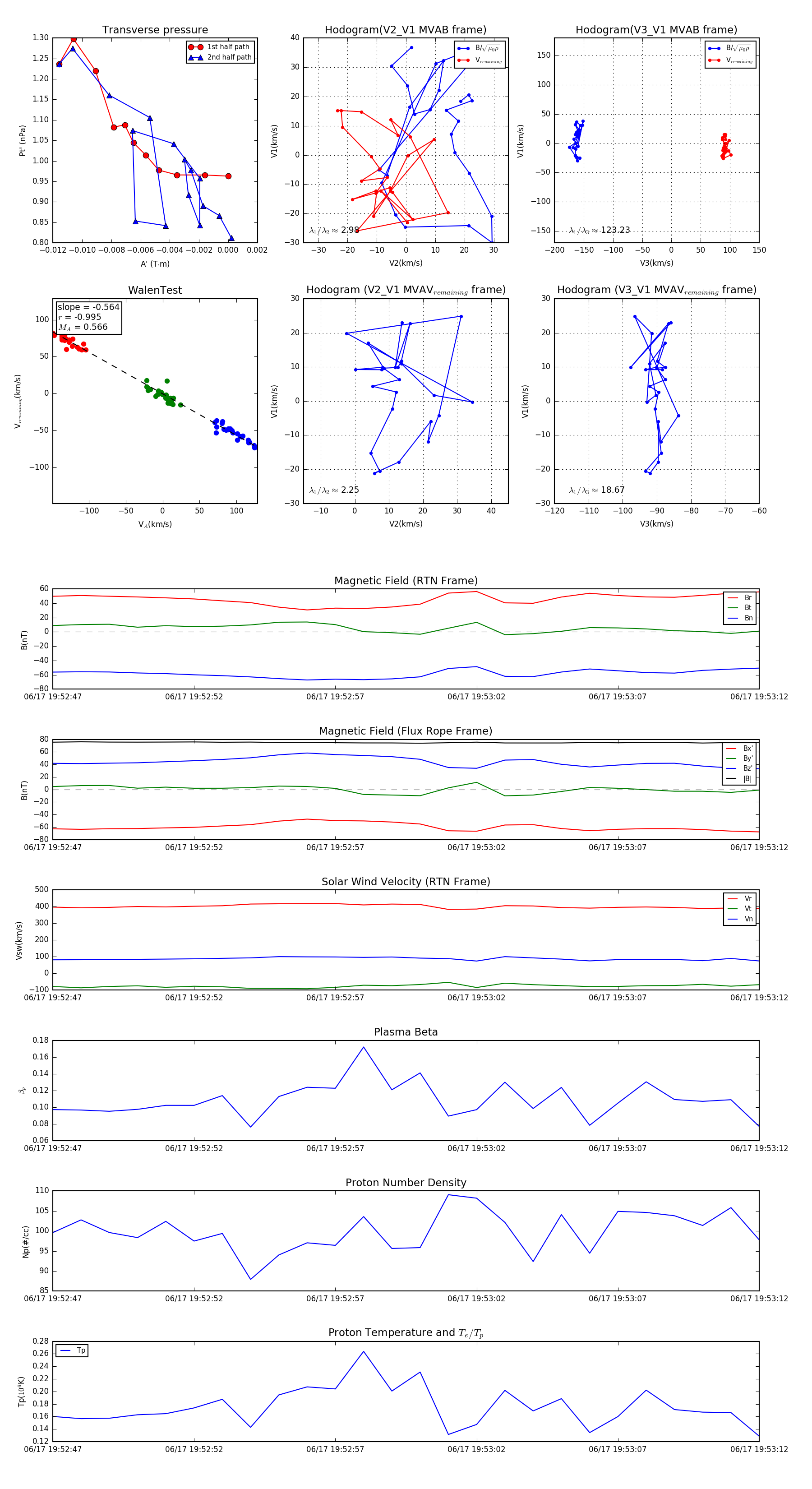
Flux Rope in 2023

Flux Rope Event 2023-06-17 19:52:47 ~ 2023-06-17 19:53:12 (26 seconds)


plot