HOME   LIST
‹–   –›

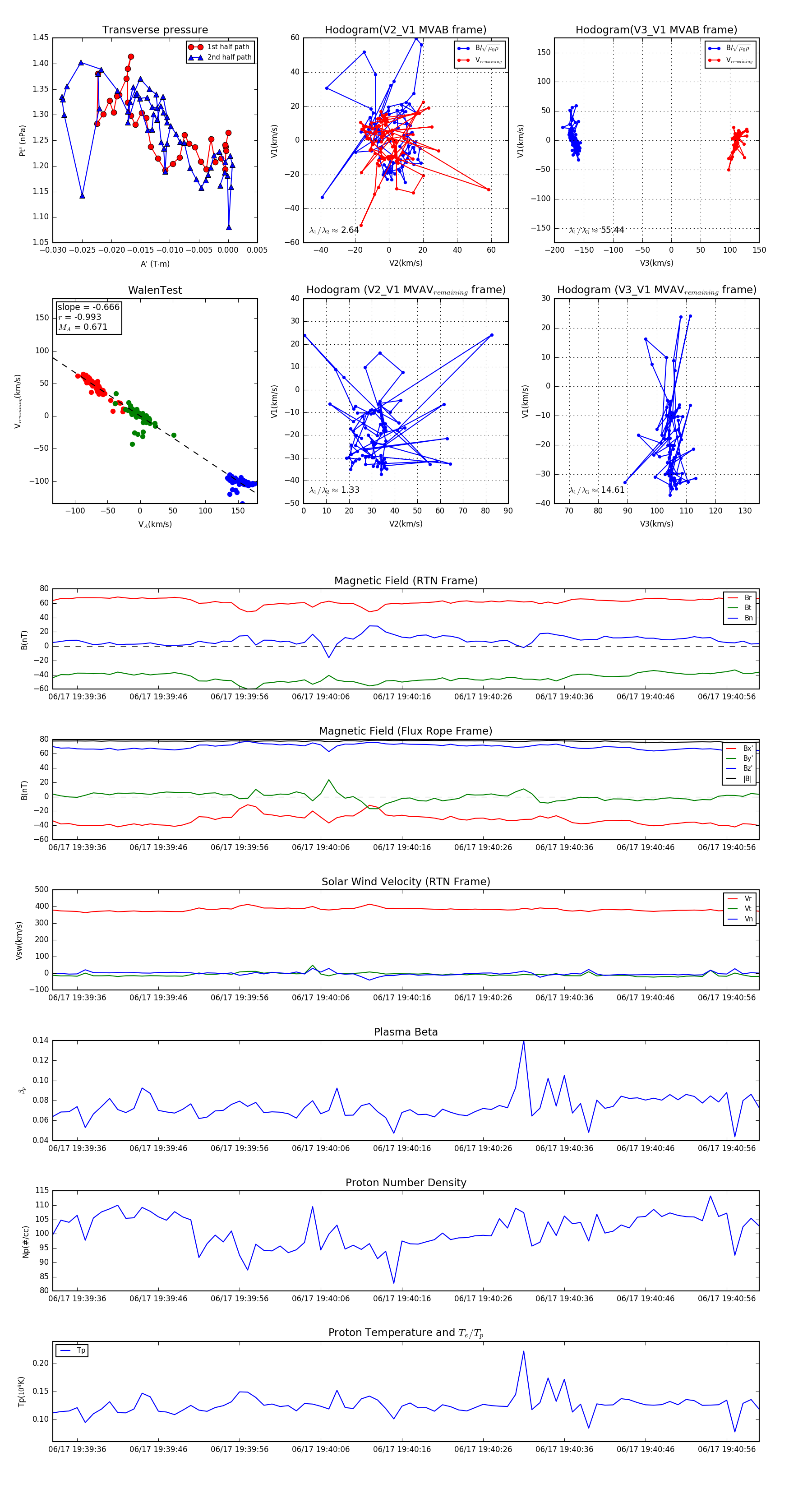
Flux Rope in 2023

Flux Rope Event 2023-06-17 19:39:33 ~ 2023-06-17 19:41:00 (88 seconds)


plot