HOME   LIST
‹–   –›

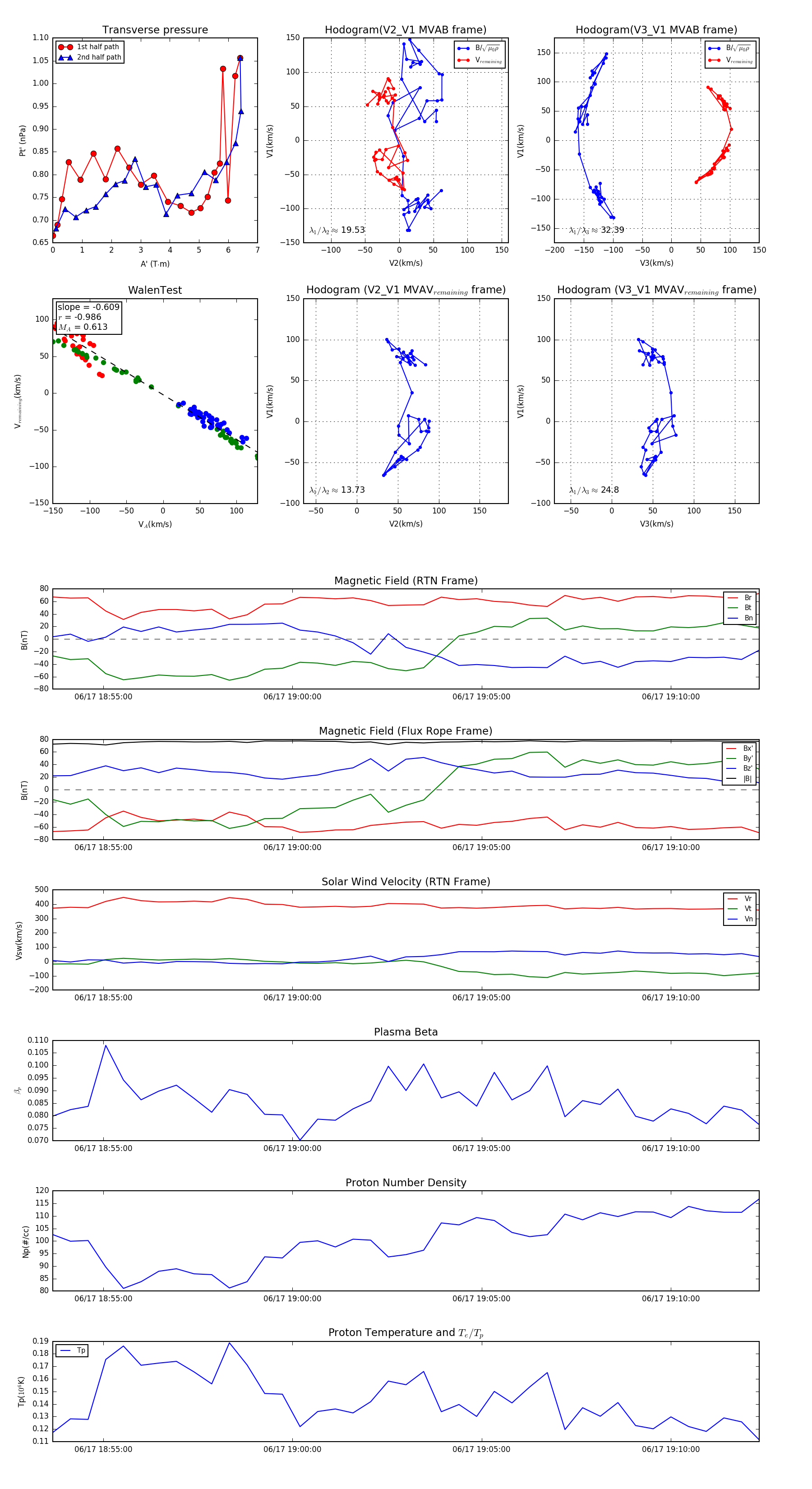
Flux Rope in 2023

Flux Rope Event 2023-06-17 18:53:40 ~ 2023-06-17 19:12:20 (1121 seconds)


plot