HOME   LIST
‹–   –›

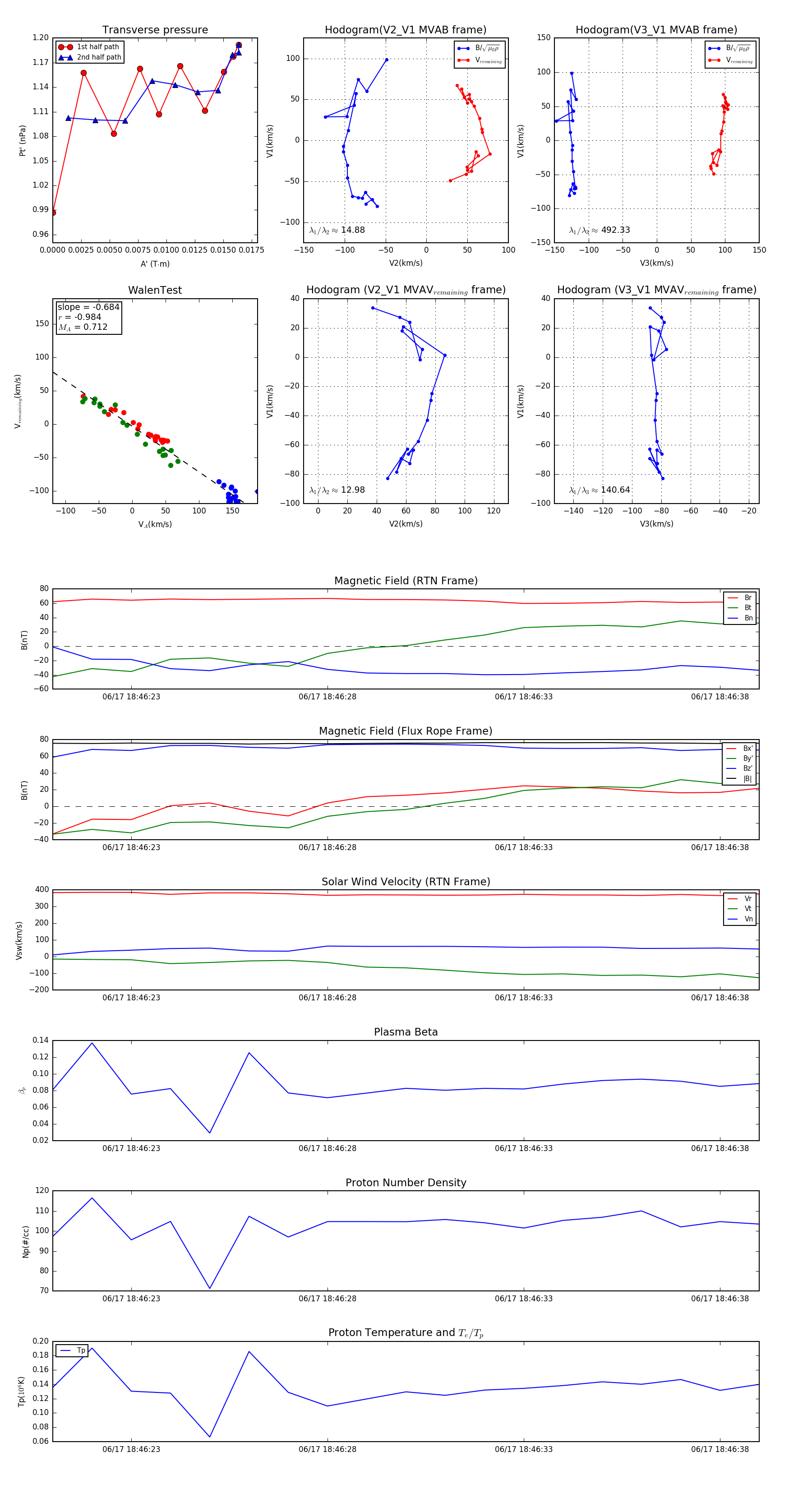
Flux Rope in 2023

Flux Rope Event 2023-06-17 18:46:21 ~ 2023-06-17 18:46:39 (19 seconds)


plot