HOME   LIST
‹–   –›

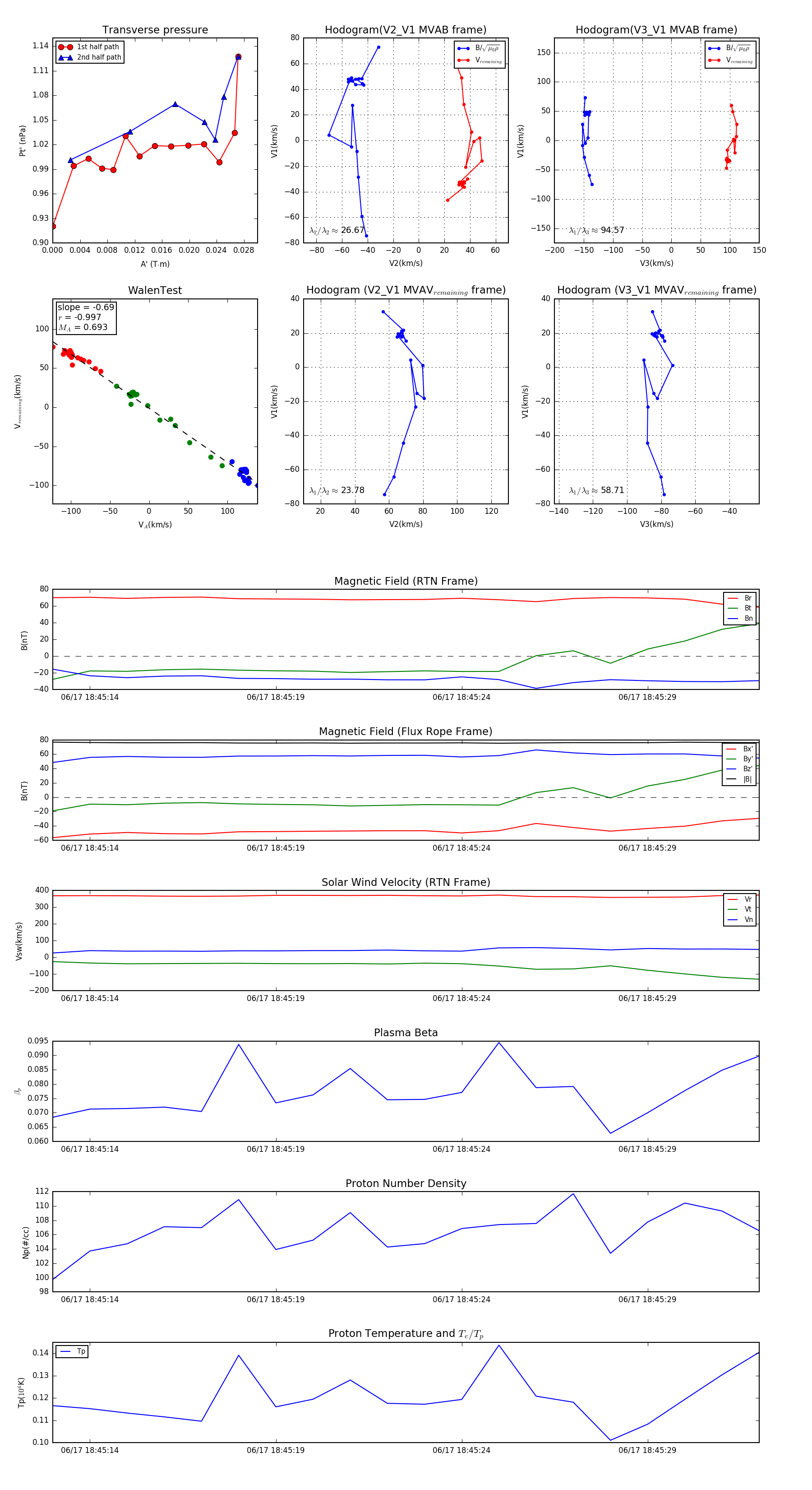
Flux Rope in 2023

Flux Rope Event 2023-06-17 18:45:13 ~ 2023-06-17 18:45:32 (20 seconds)


plot