HOME   LIST
‹–   –›

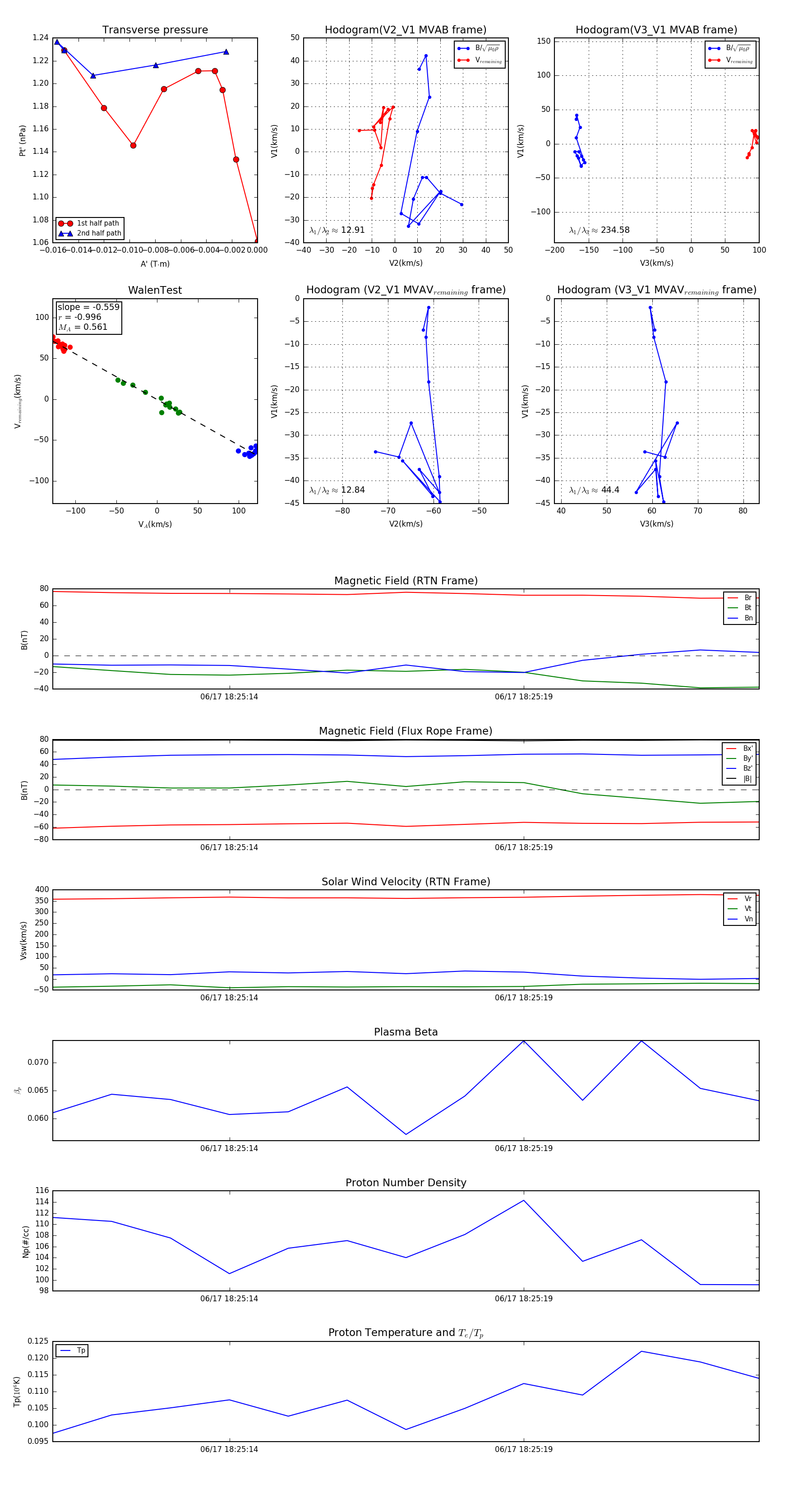
Flux Rope in 2023

Flux Rope Event 2023-06-17 18:25:11 ~ 2023-06-17 18:25:23 (13 seconds)


plot