HOME   LIST
‹–   –›

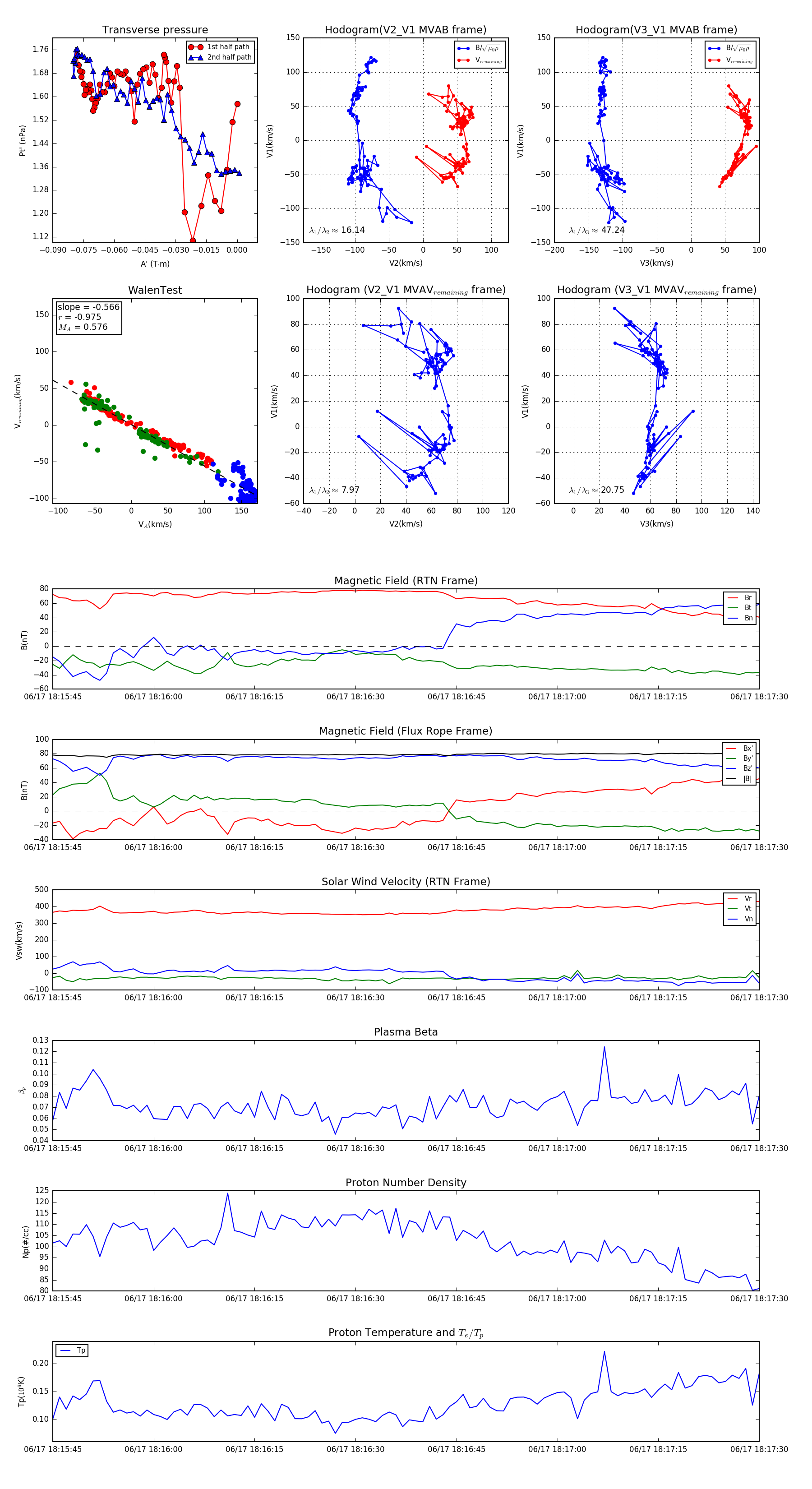
Flux Rope in 2023

Flux Rope Event 2023-06-17 18:15:45 ~ 2023-06-17 18:17:30 (106 seconds)


plot