HOME   LIST
‹–   –›

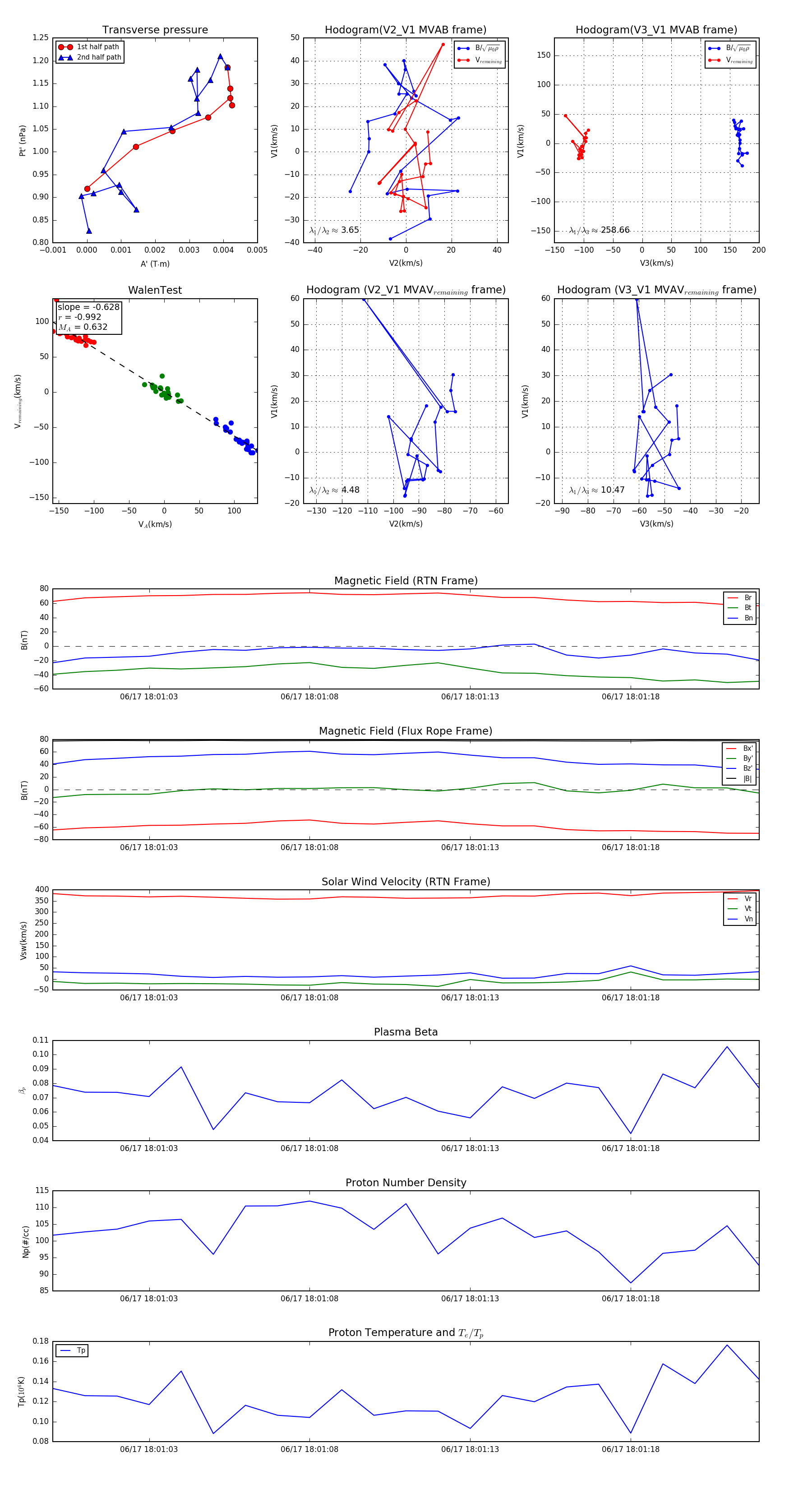
Flux Rope in 2023

Flux Rope Event 2023-06-17 18:01:00 ~ 2023-06-17 18:01:22 (23 seconds)


plot