HOME   LIST
‹–   –›

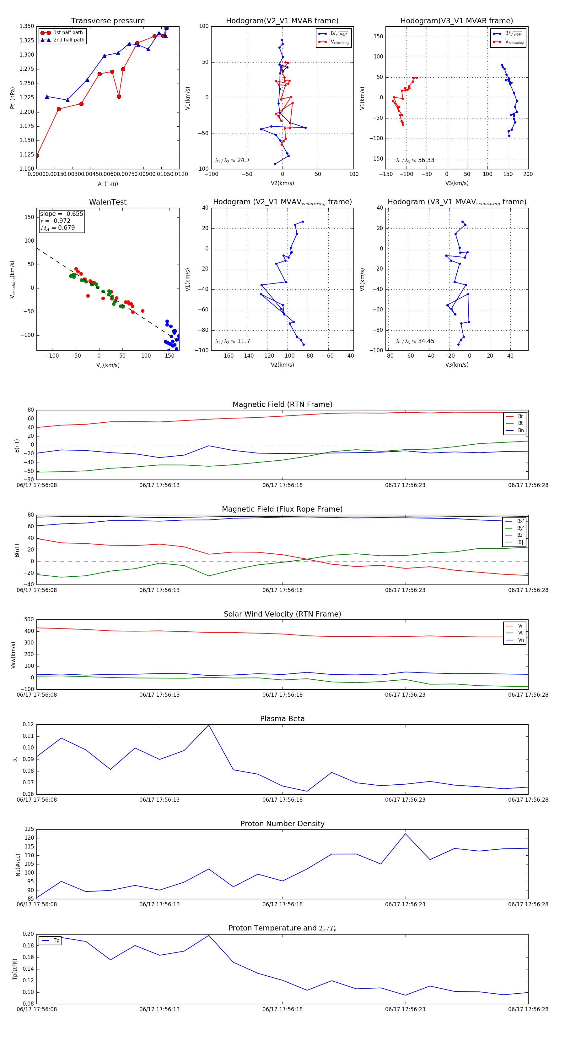
Flux Rope in 2023

Flux Rope Event 2023-06-17 17:56:08 ~ 2023-06-17 17:56:28 (21 seconds)


plot