HOME   LIST
‹–   –›

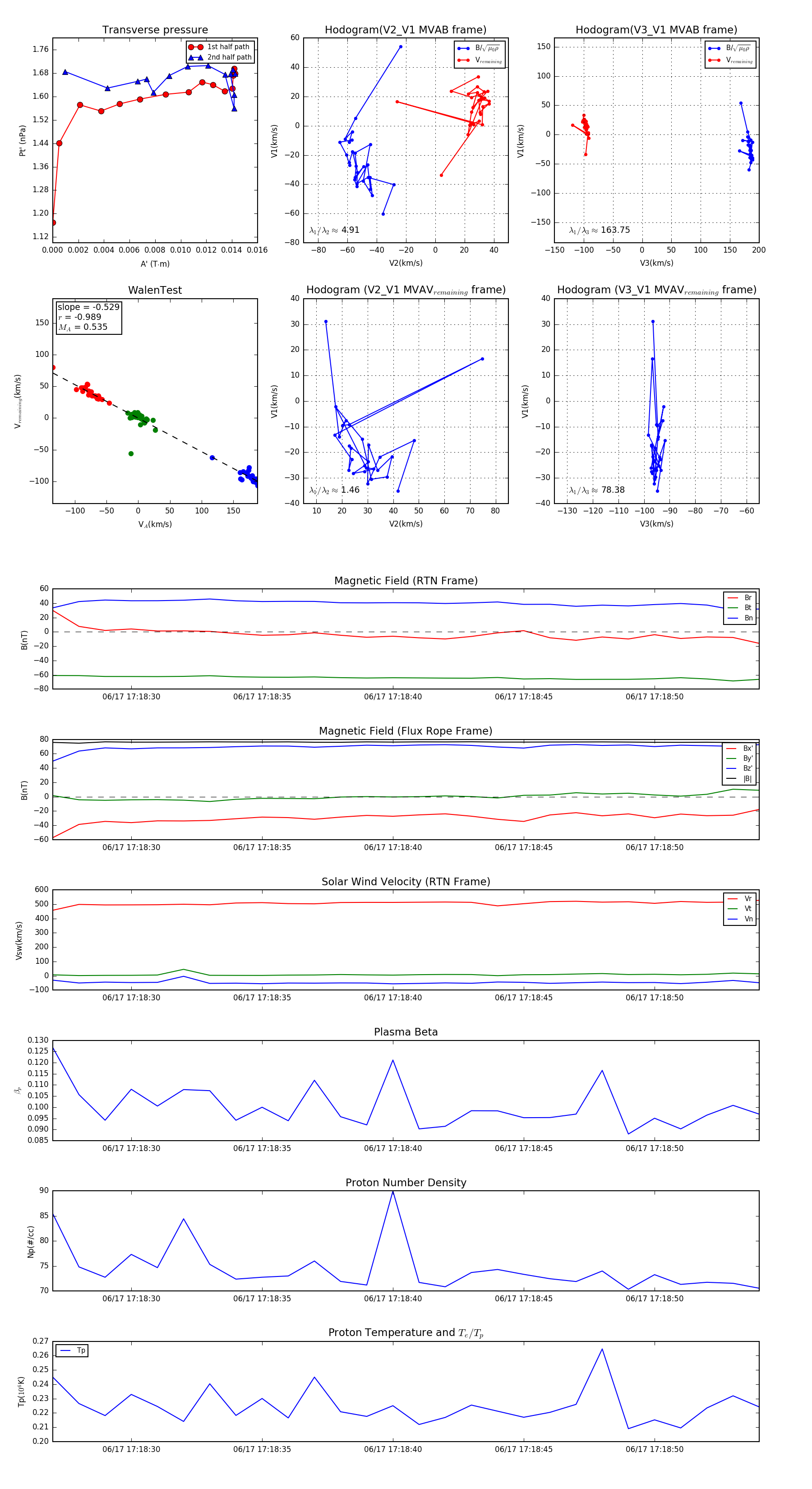
Flux Rope in 2023

Flux Rope Event 2023-06-17 17:18:27 ~ 2023-06-17 17:18:54 (28 seconds)


plot