HOME   LIST
‹–   –›

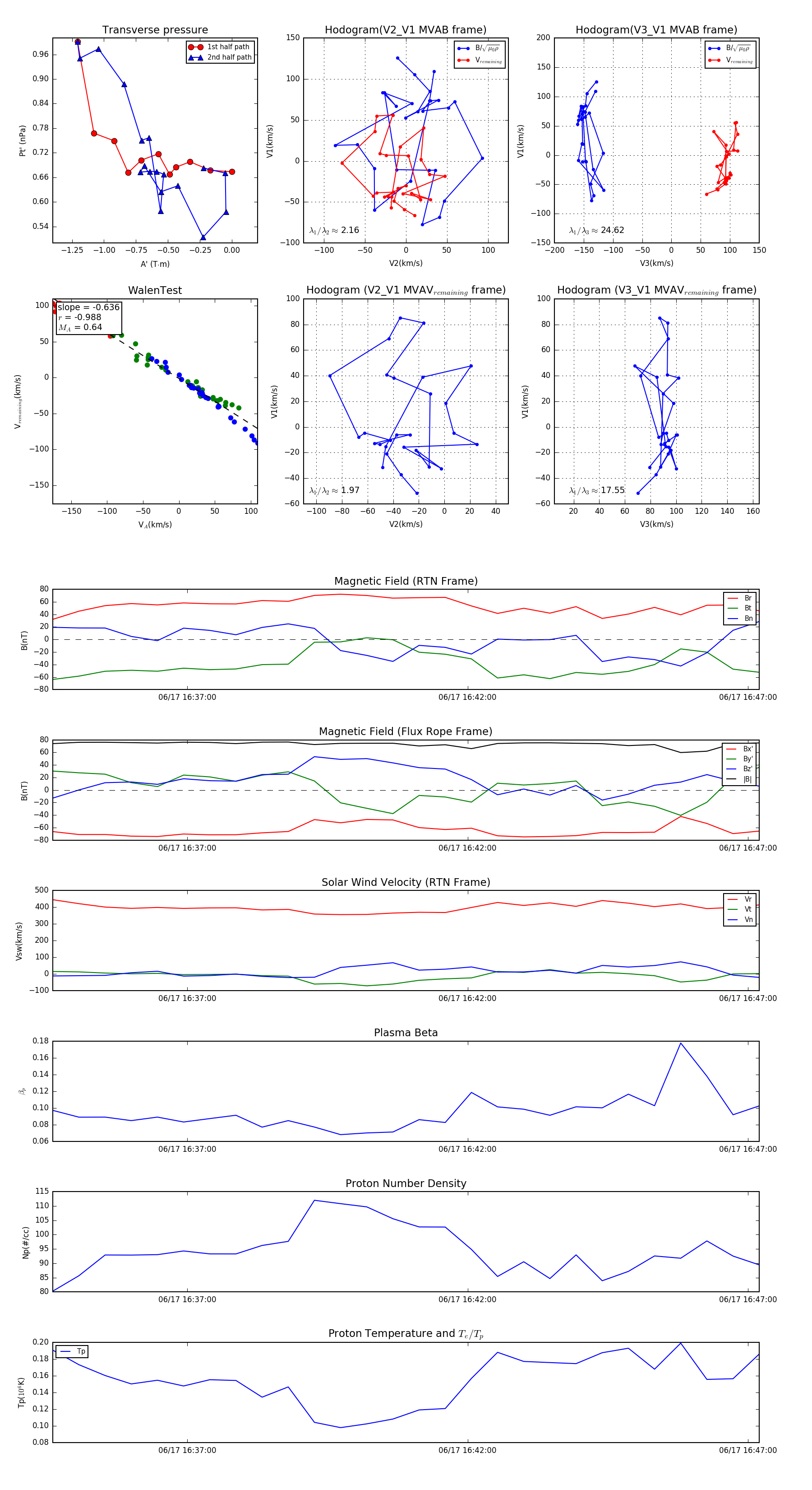
Flux Rope in 2023

Flux Rope Event 2023-06-17 16:34:36 ~ 2023-06-17 16:47:12 (757 seconds)


plot