HOME   LIST
‹–   –›

Flux Rope in 2023

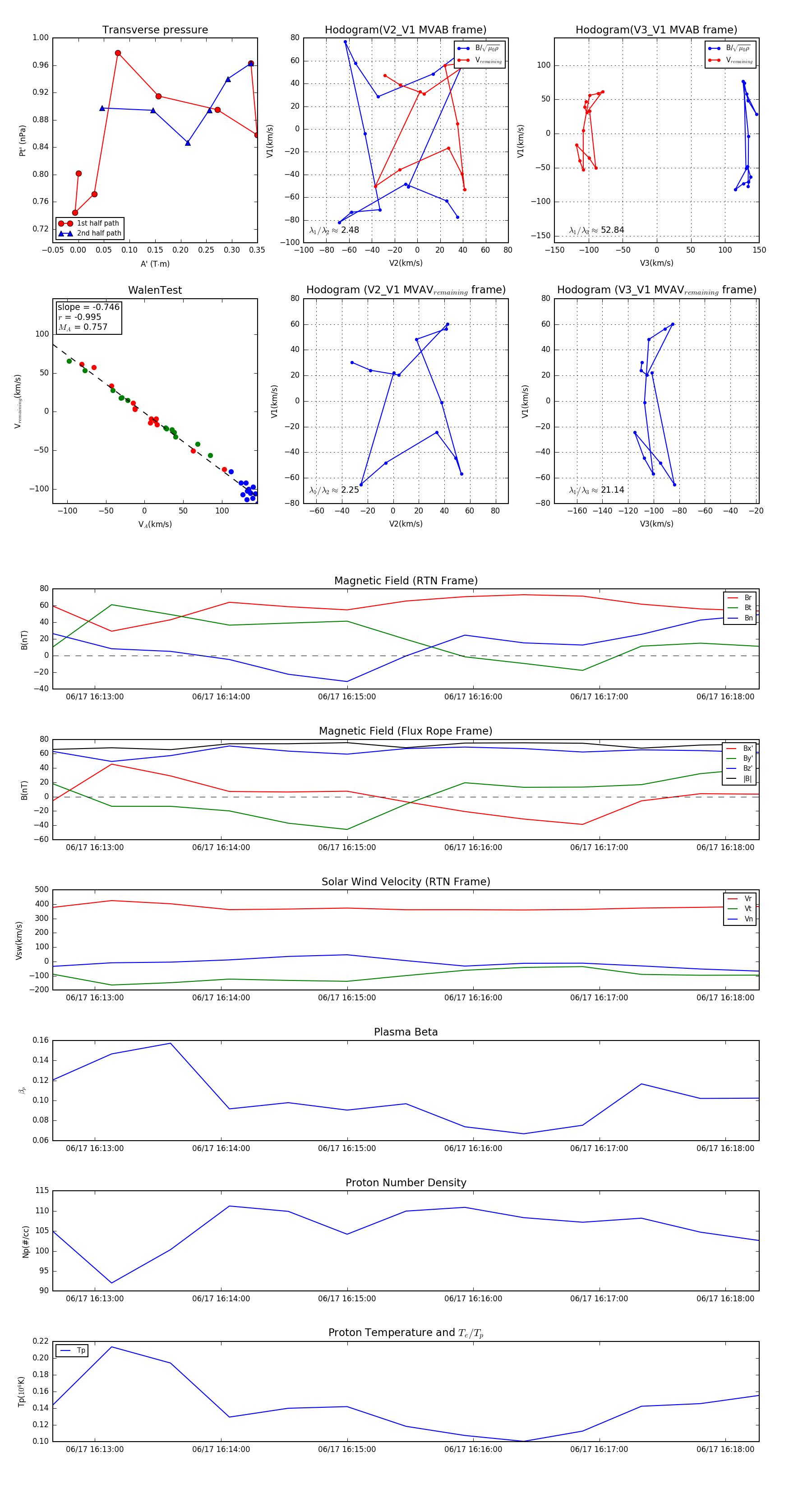
Flux Rope Event 2023-06-17 16:12:40 ~ 2023-06-17 16:18:16 (337 seconds)


plot