HOME   LIST
‹–   –›

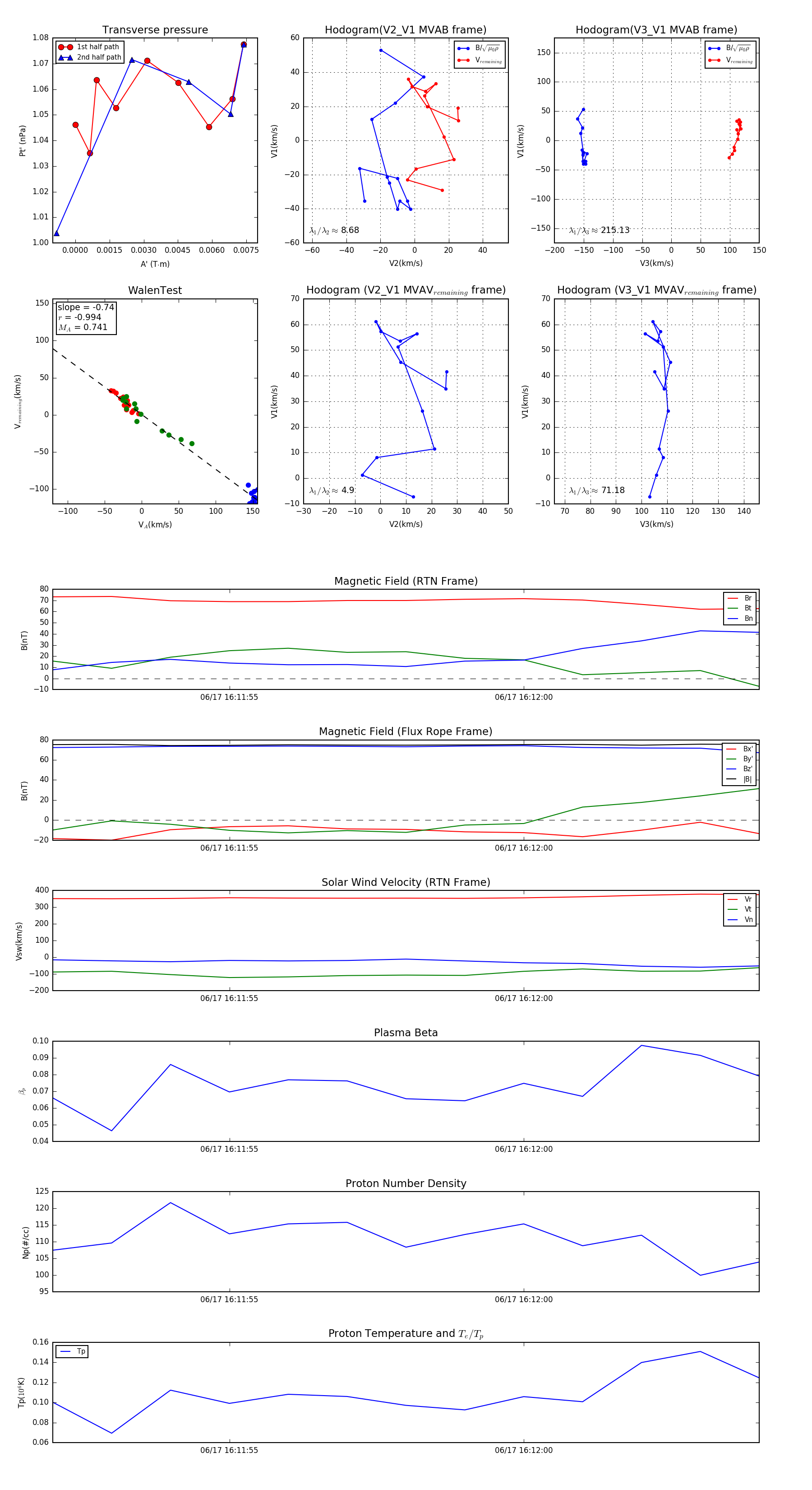
Flux Rope in 2023

Flux Rope Event 2023-06-17 16:11:52 ~ 2023-06-17 16:12:04 (13 seconds)


plot