HOME   LIST
‹–   –›

Flux Rope in 2023

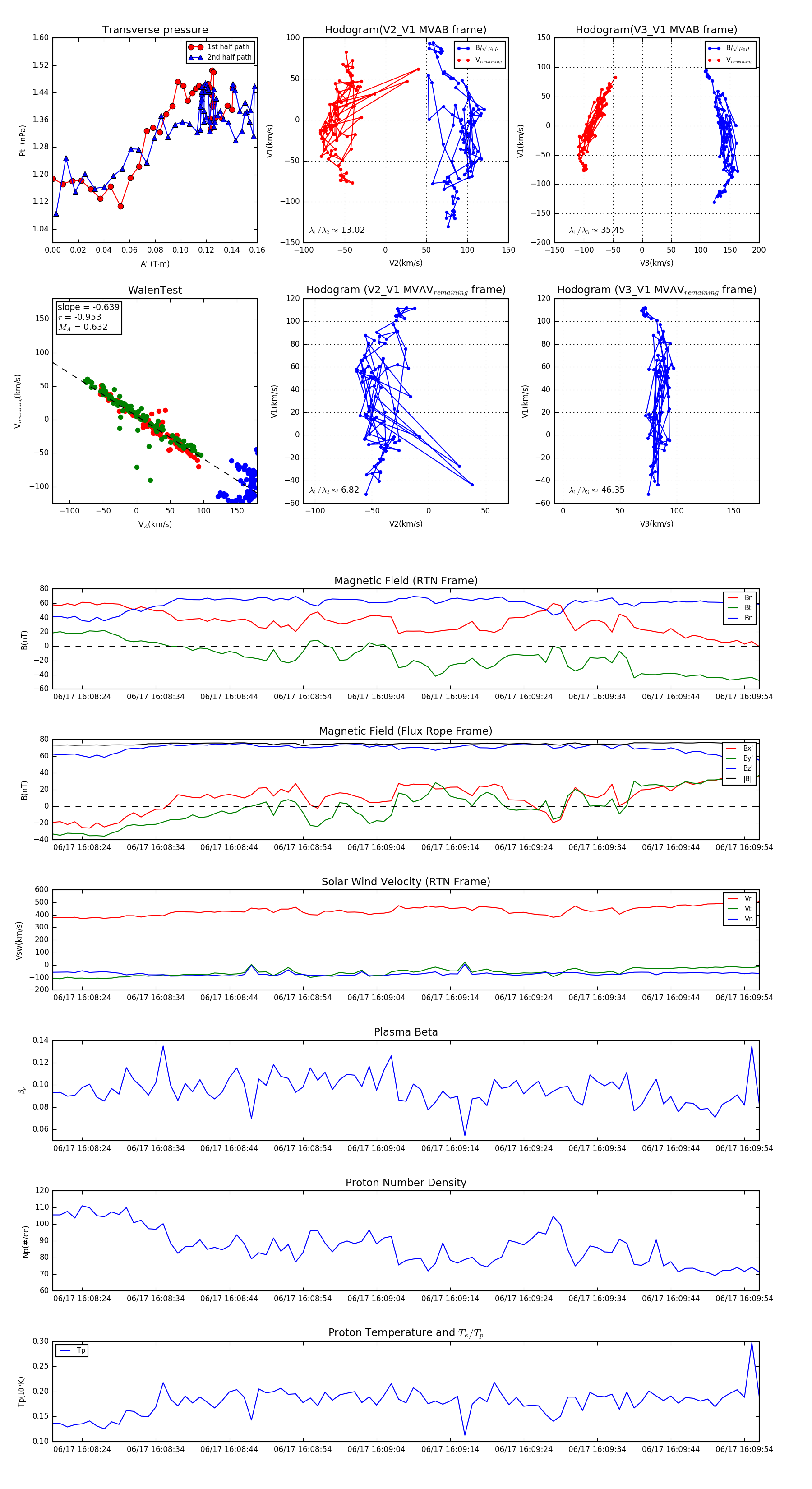
Flux Rope Event 2023-06-17 16:08:20 ~ 2023-06-17 16:09:56 (97 seconds)


plot