HOME   LIST
‹–   –›

Flux Rope in 2023

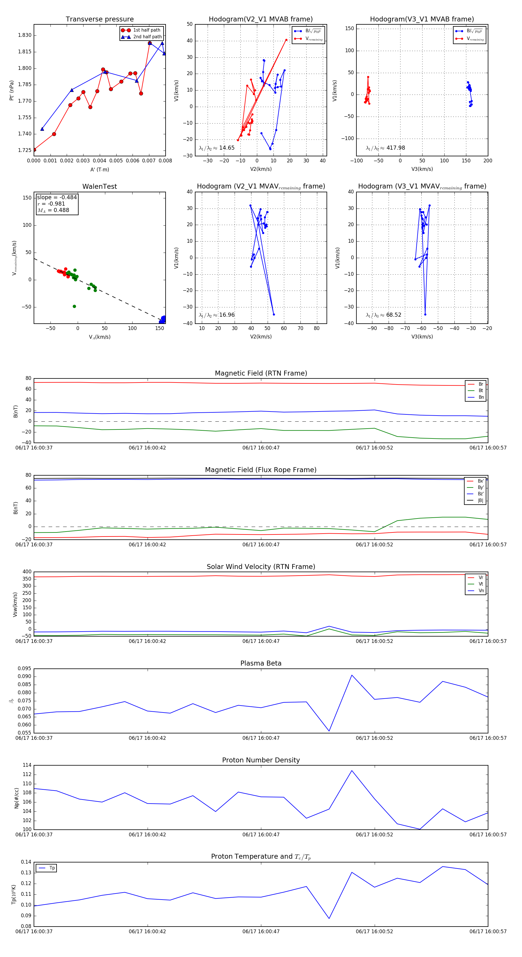
Flux Rope Event 2023-06-17 16:00:37 ~ 2023-06-17 16:00:57 (21 seconds)


plot