HOME   LIST
‹–   –›

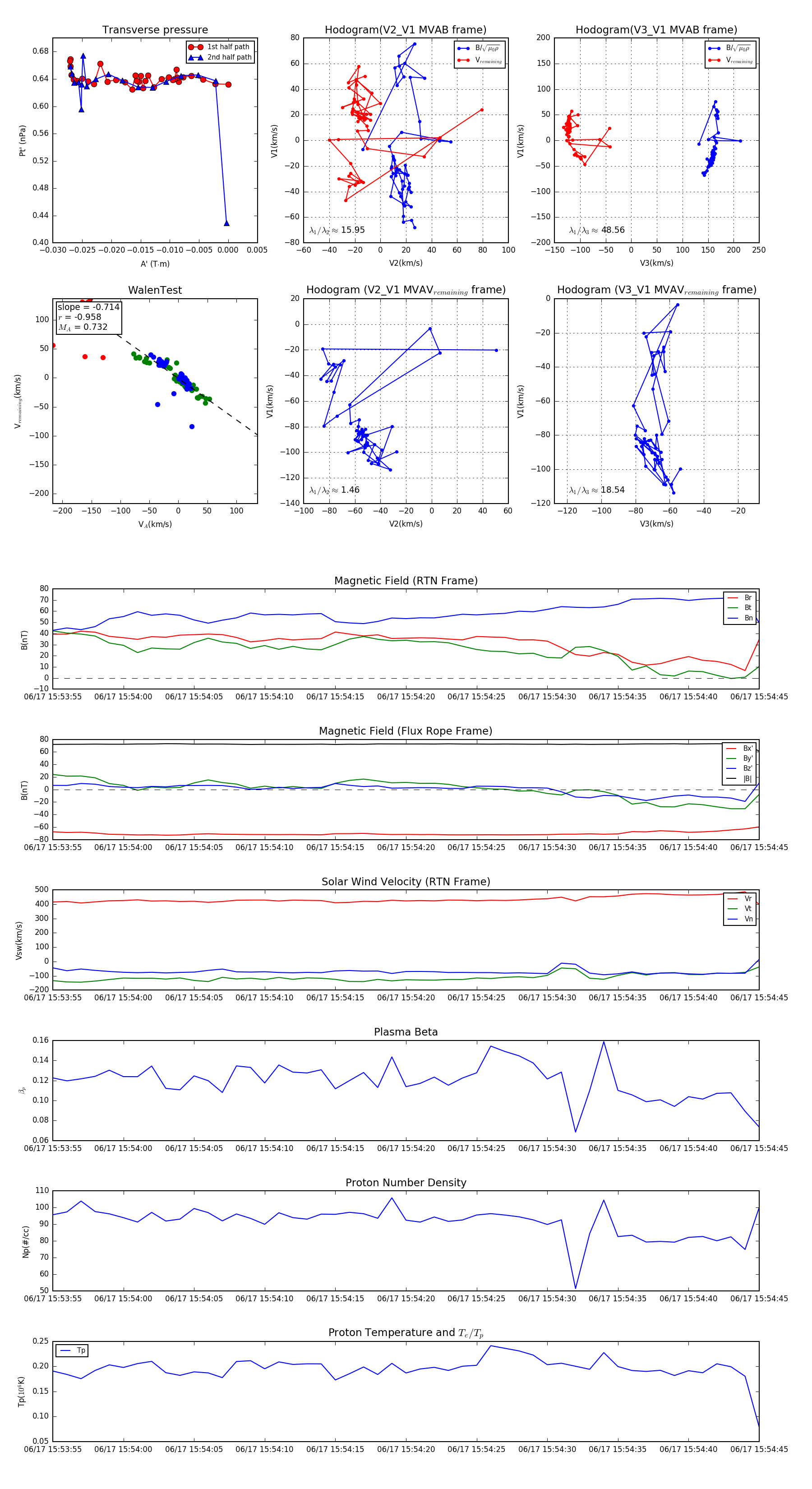
Flux Rope in 2023

Flux Rope Event 2023-06-17 15:53:55 ~ 2023-06-17 15:54:45 (51 seconds)


plot