HOME   LIST
‹–   –›

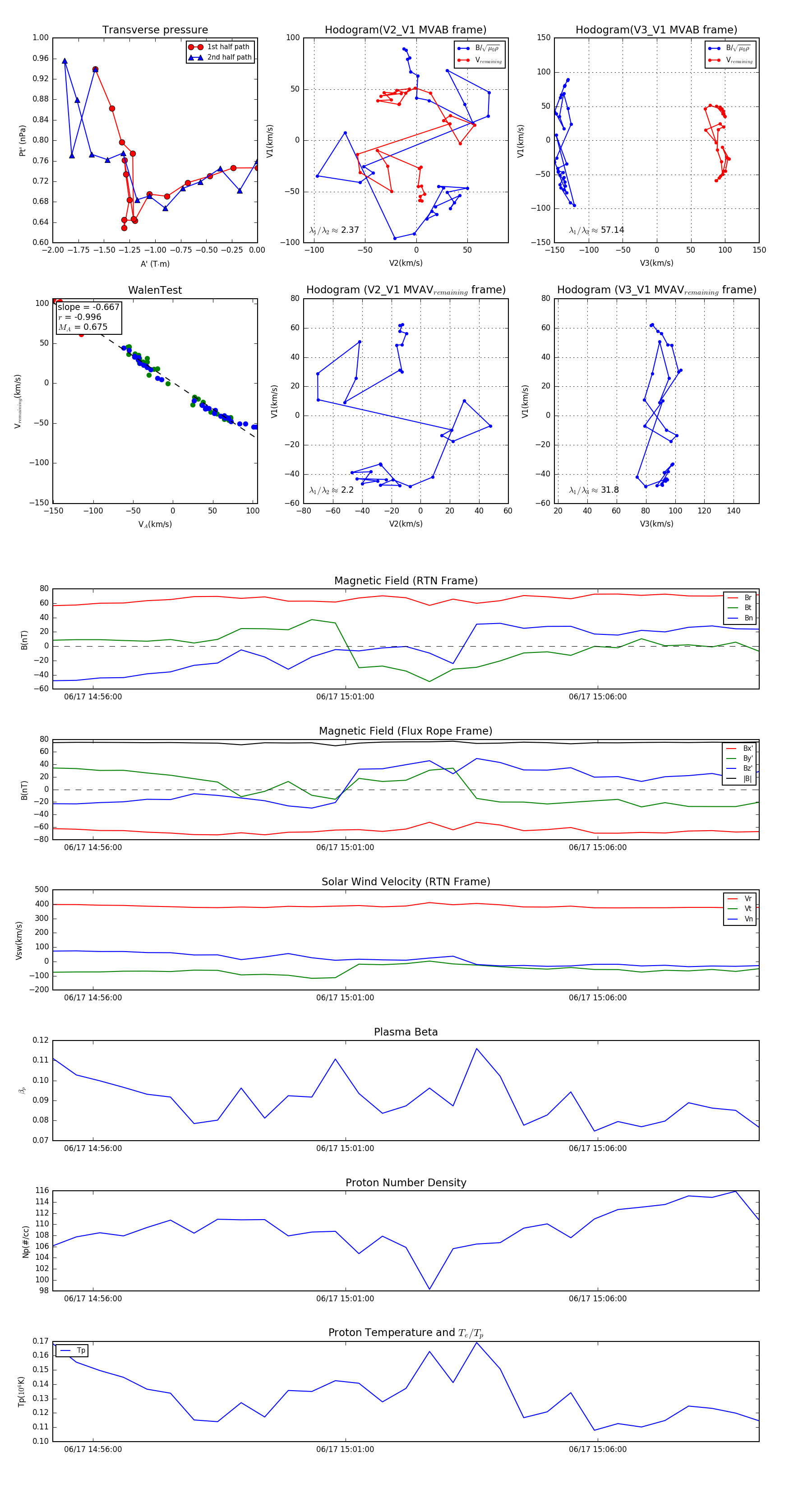
Flux Rope in 2023

Flux Rope Event 2023-06-17 14:55:12 ~ 2023-06-17 15:09:12 (841 seconds)


plot