HOME   LIST
‹–   –›

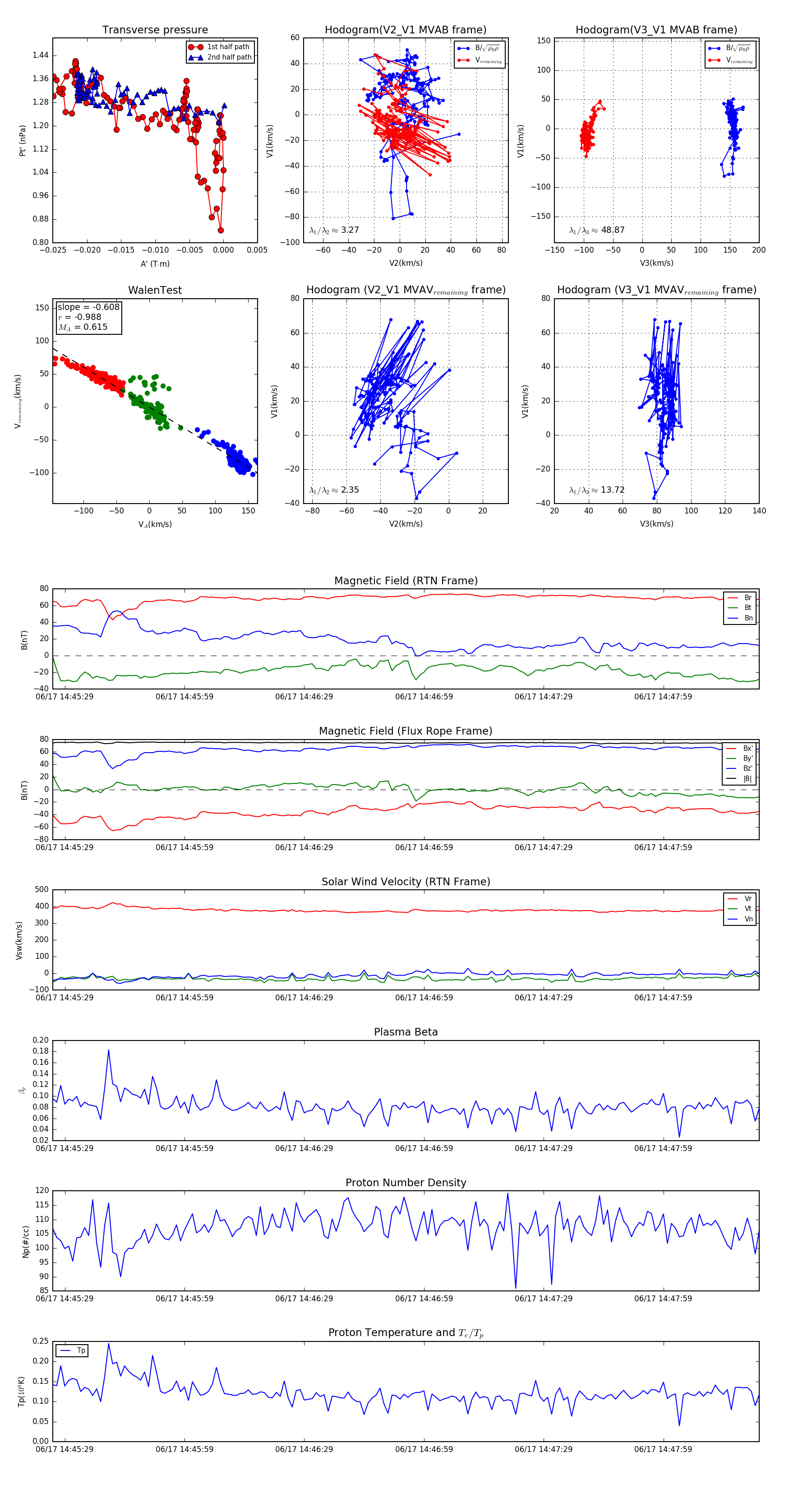
Flux Rope in 2023

Flux Rope Event 2023-06-17 14:45:26 ~ 2023-06-17 14:48:23 (178 seconds)


plot