HOME   LIST
‹–   –›

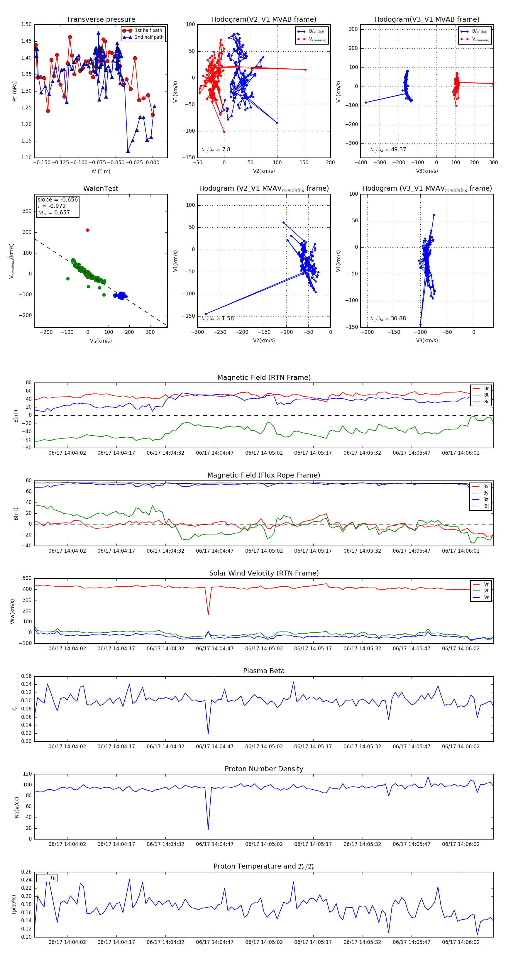
Flux Rope in 2023

Flux Rope Event 2023-06-17 14:03:52 ~ 2023-06-17 14:06:12 (141 seconds)


plot