HOME   LIST
‹–   –›

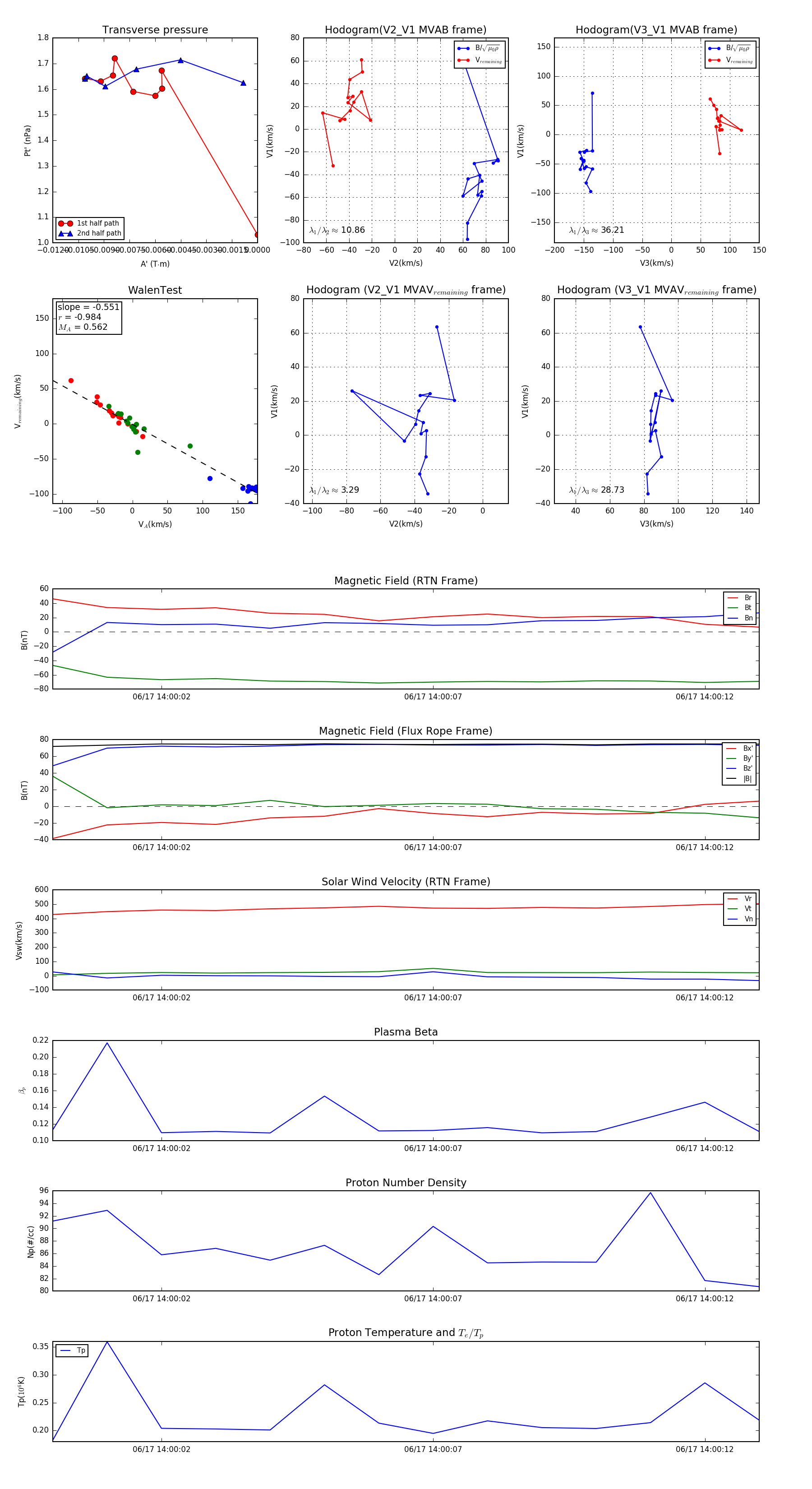
Flux Rope in 2023

Flux Rope Event 2023-06-17 14:00:00 ~ 2023-06-17 14:00:13 (14 seconds)


plot