HOME   LIST
‹–   –›

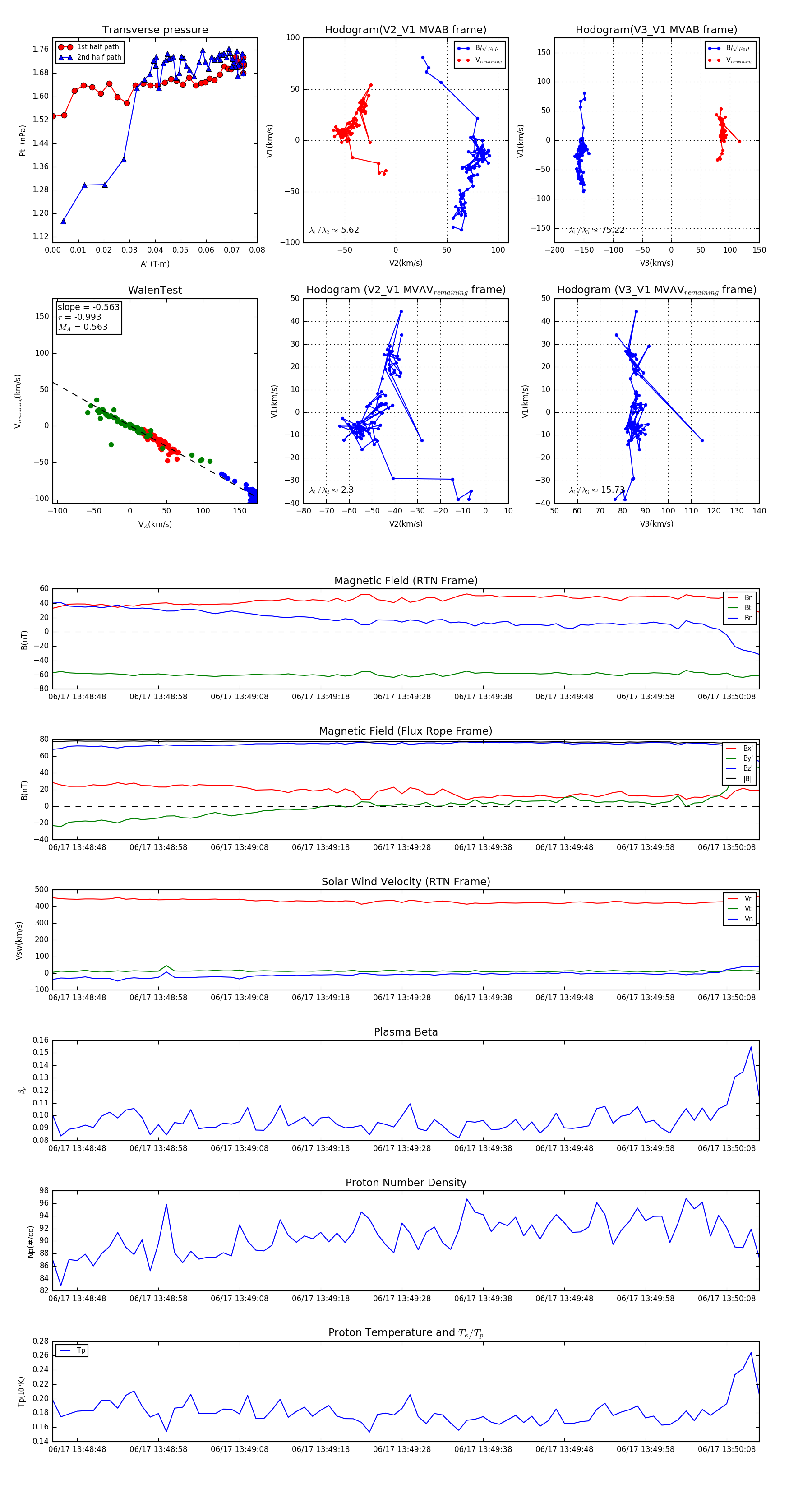
Flux Rope in 2023

Flux Rope Event 2023-06-17 13:48:45 ~ 2023-06-17 13:50:12 (88 seconds)


plot