HOME   LIST
‹–   –›

Flux Rope in 2023

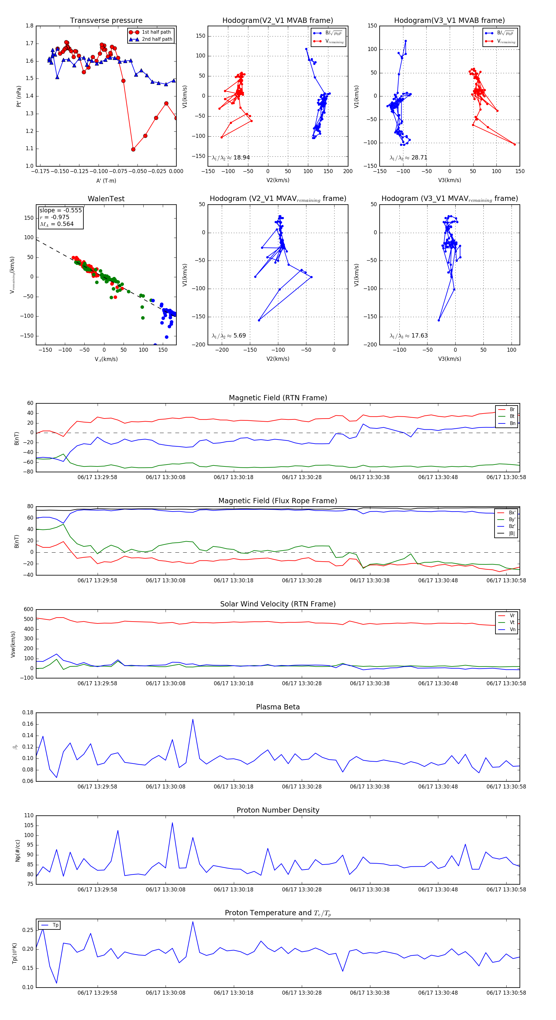
Flux Rope Event 2023-06-17 13:29:49 ~ 2023-06-17 13:31:00 (72 seconds)


plot