HOME   LIST
‹–   –›

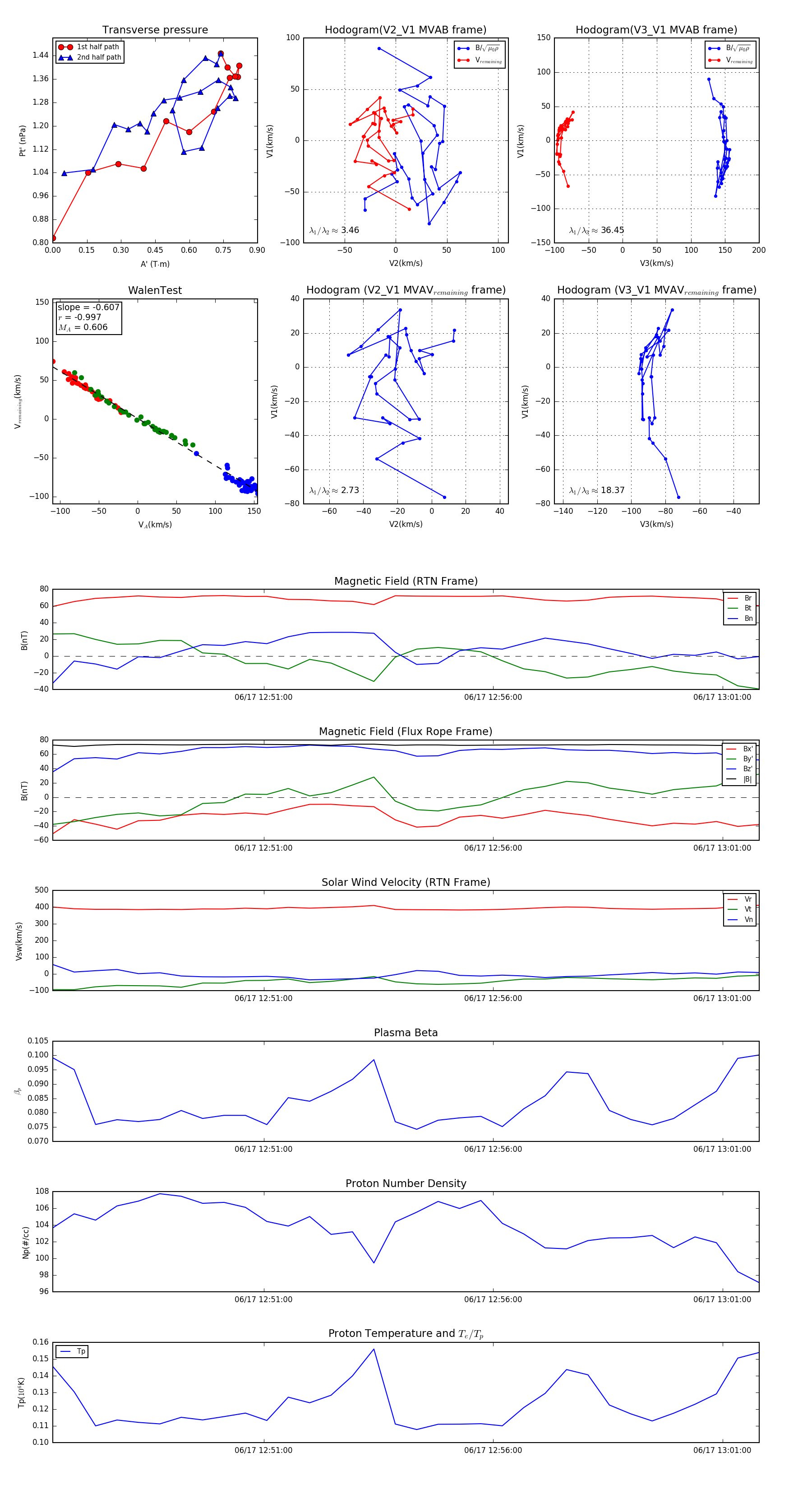
Flux Rope in 2023

Flux Rope Event 2023-06-17 12:46:24 ~ 2023-06-17 13:01:48 (925 seconds)


plot