HOME   LIST
‹–   –›

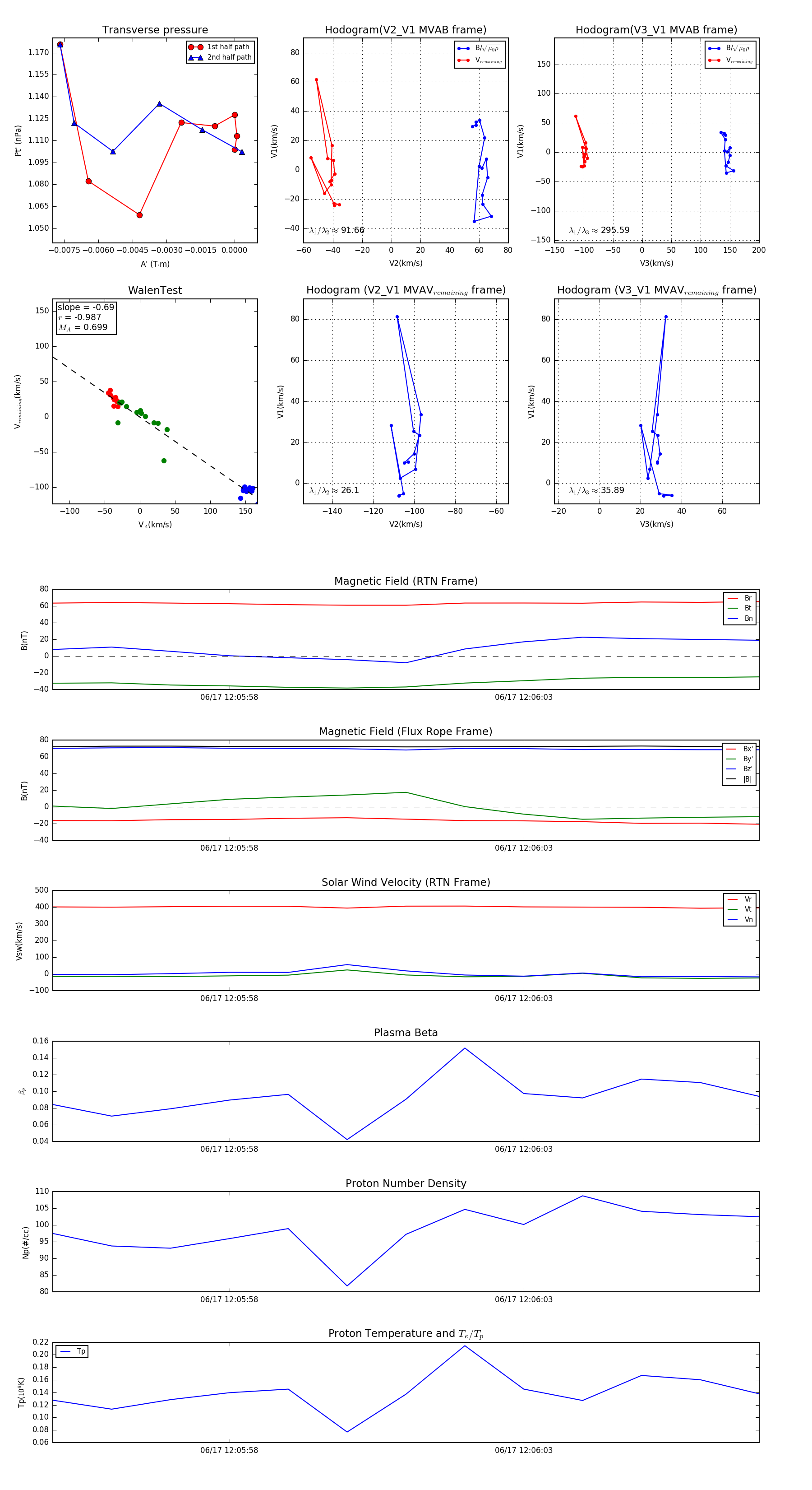
Flux Rope in 2023

Flux Rope Event 2023-06-17 12:05:55 ~ 2023-06-17 12:06:07 (13 seconds)


plot