HOME   LIST
‹–   –›

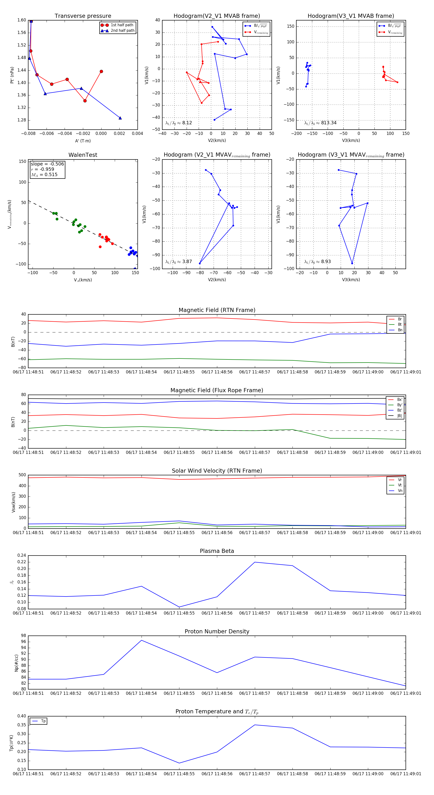
Flux Rope in 2023

Flux Rope Event 2023-06-17 11:48:51 ~ 2023-06-17 11:49:01 (11 seconds)


plot