HOME   LIST
‹–   –›

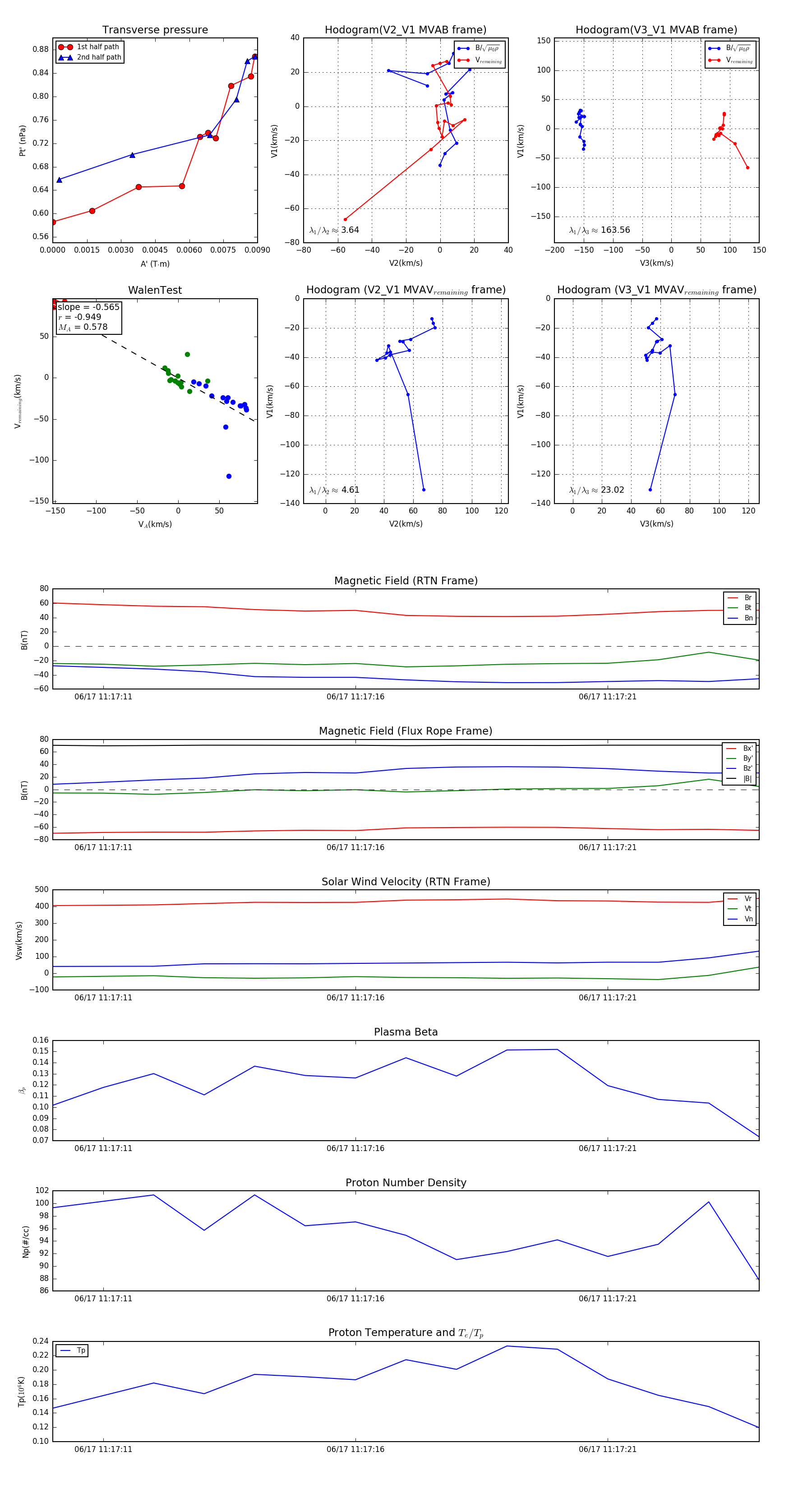
Flux Rope in 2023

Flux Rope Event 2023-06-17 11:17:10 ~ 2023-06-17 11:17:24 (15 seconds)


plot