HOME   LIST
‹–   –›

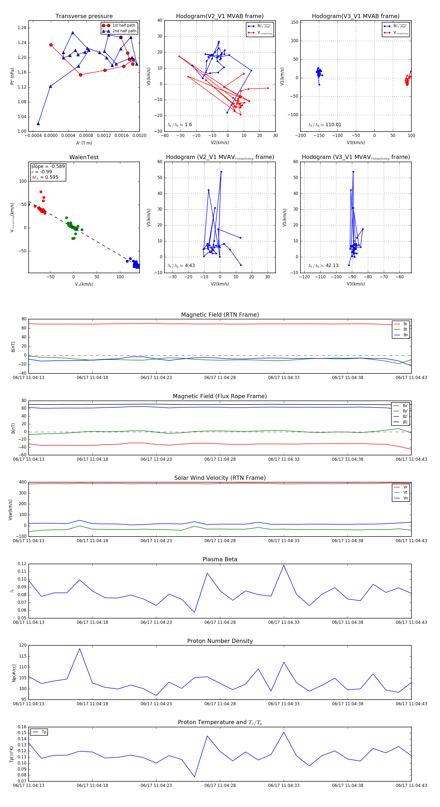
Flux Rope in 2023

Flux Rope Event 2023-06-17 11:04:13 ~ 2023-06-17 11:04:43 (31 seconds)


plot