HOME   LIST
‹–   –›

Flux Rope in 2023

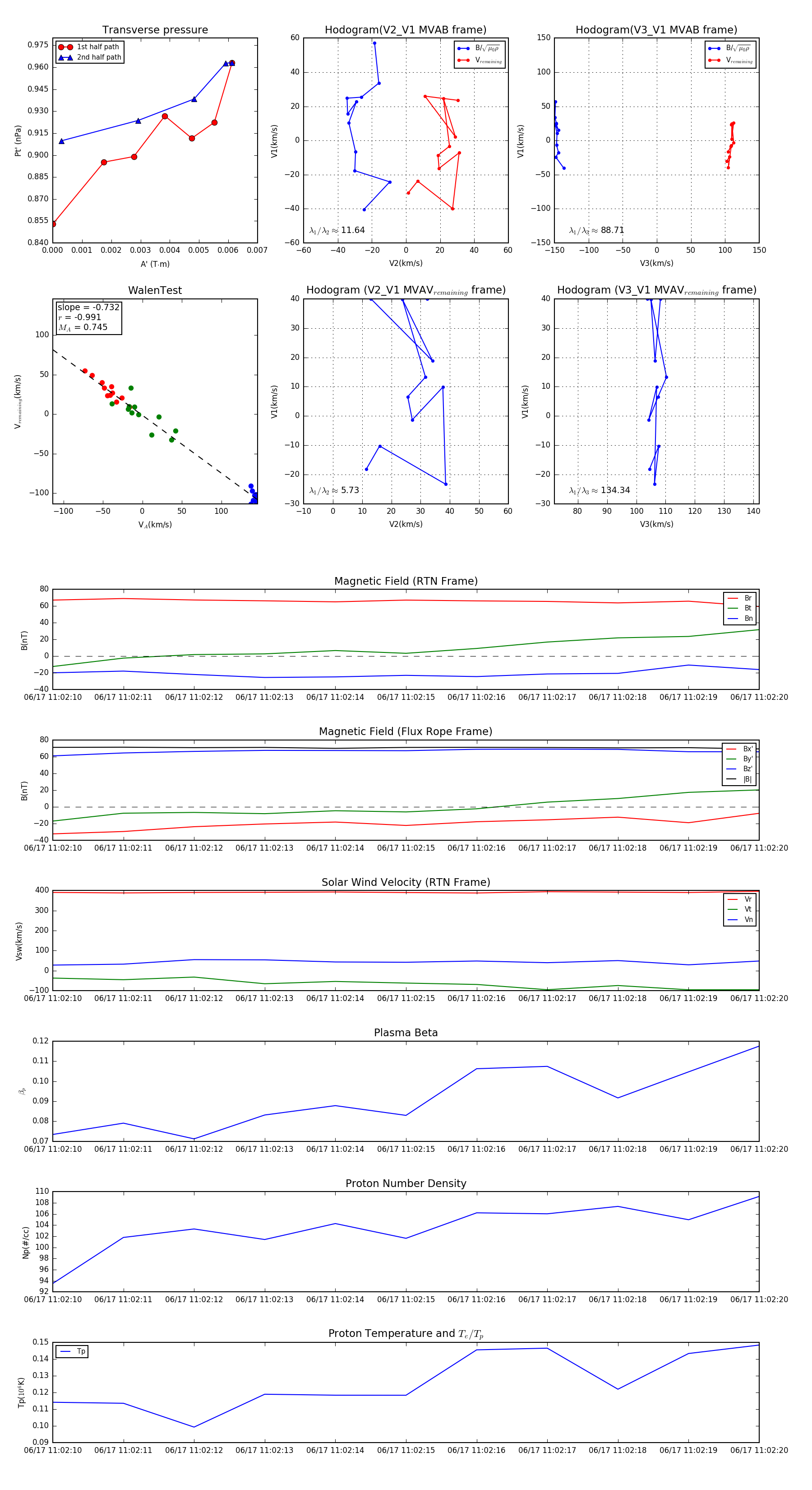
Flux Rope Event 2023-06-17 11:02:10 ~ 2023-06-17 11:02:20 (11 seconds)


plot