HOME   LIST
‹–   –›

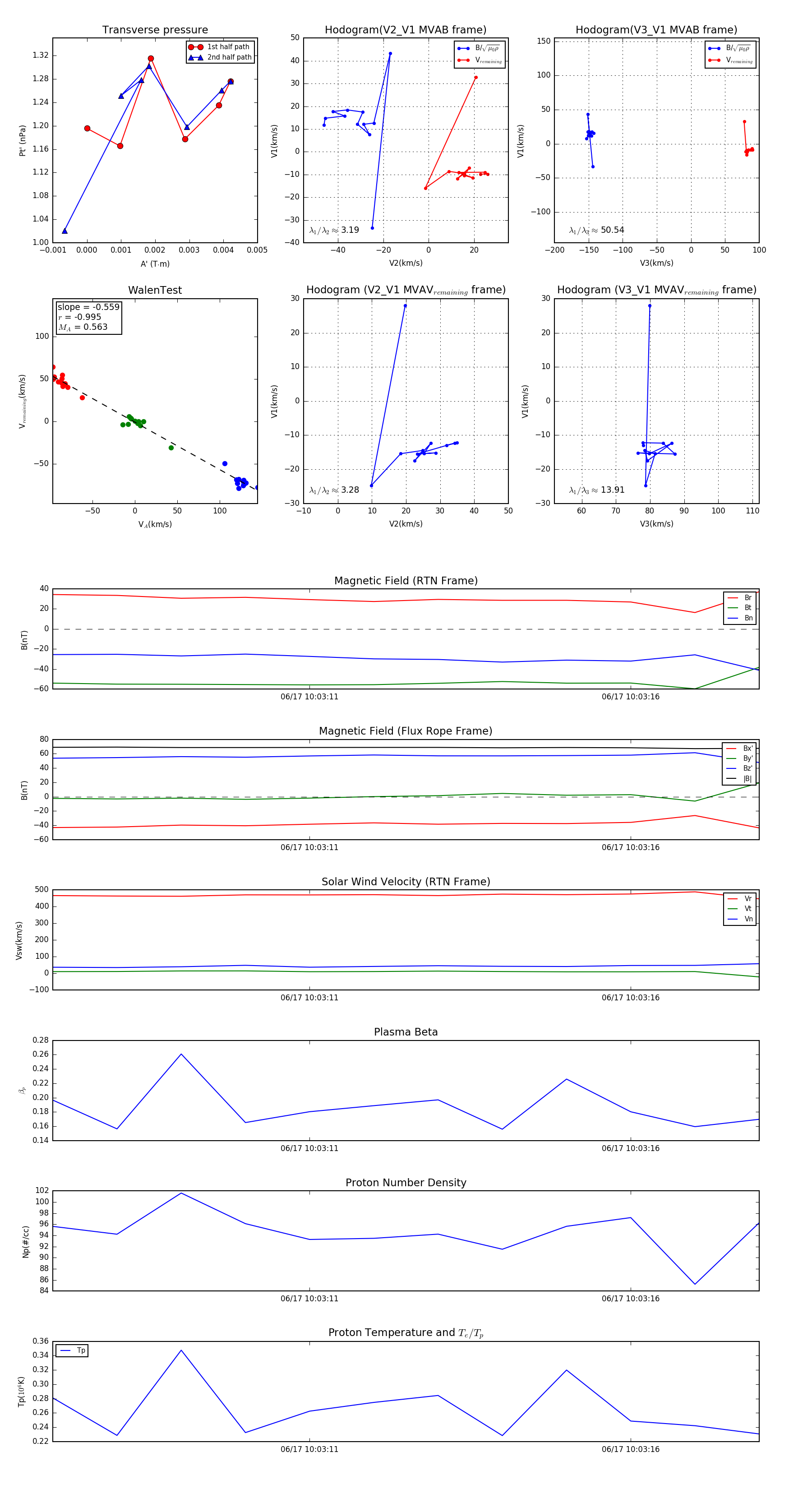
Flux Rope in 2023

Flux Rope Event 2023-06-17 10:03:07 ~ 2023-06-17 10:03:18 (12 seconds)


plot