HOME   LIST
‹–   –›

Flux Rope in 2023

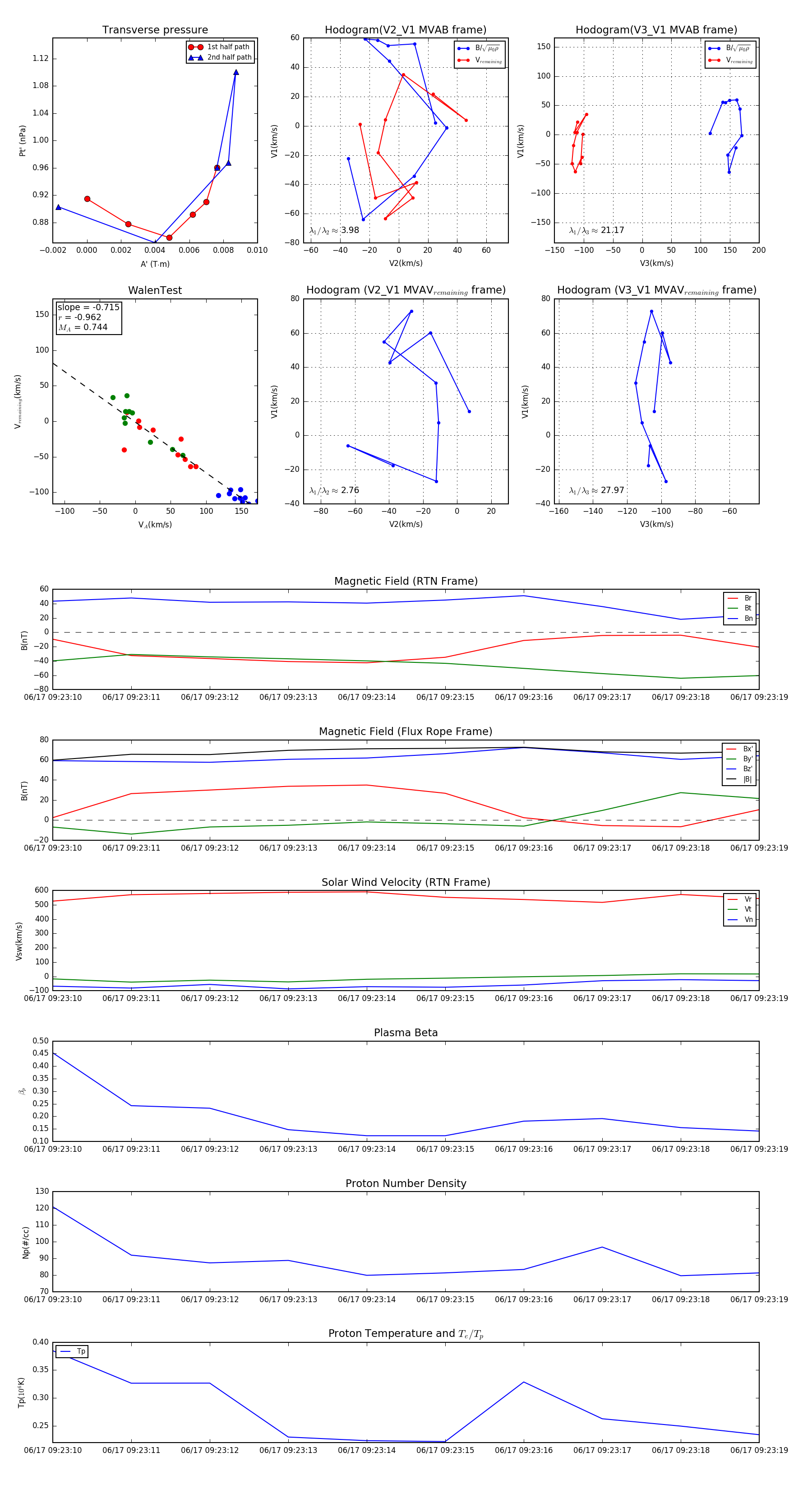
Flux Rope Event 2023-06-17 09:23:10 ~ 2023-06-17 09:23:19 (10 seconds)


plot