HOME   LIST
‹–   –›

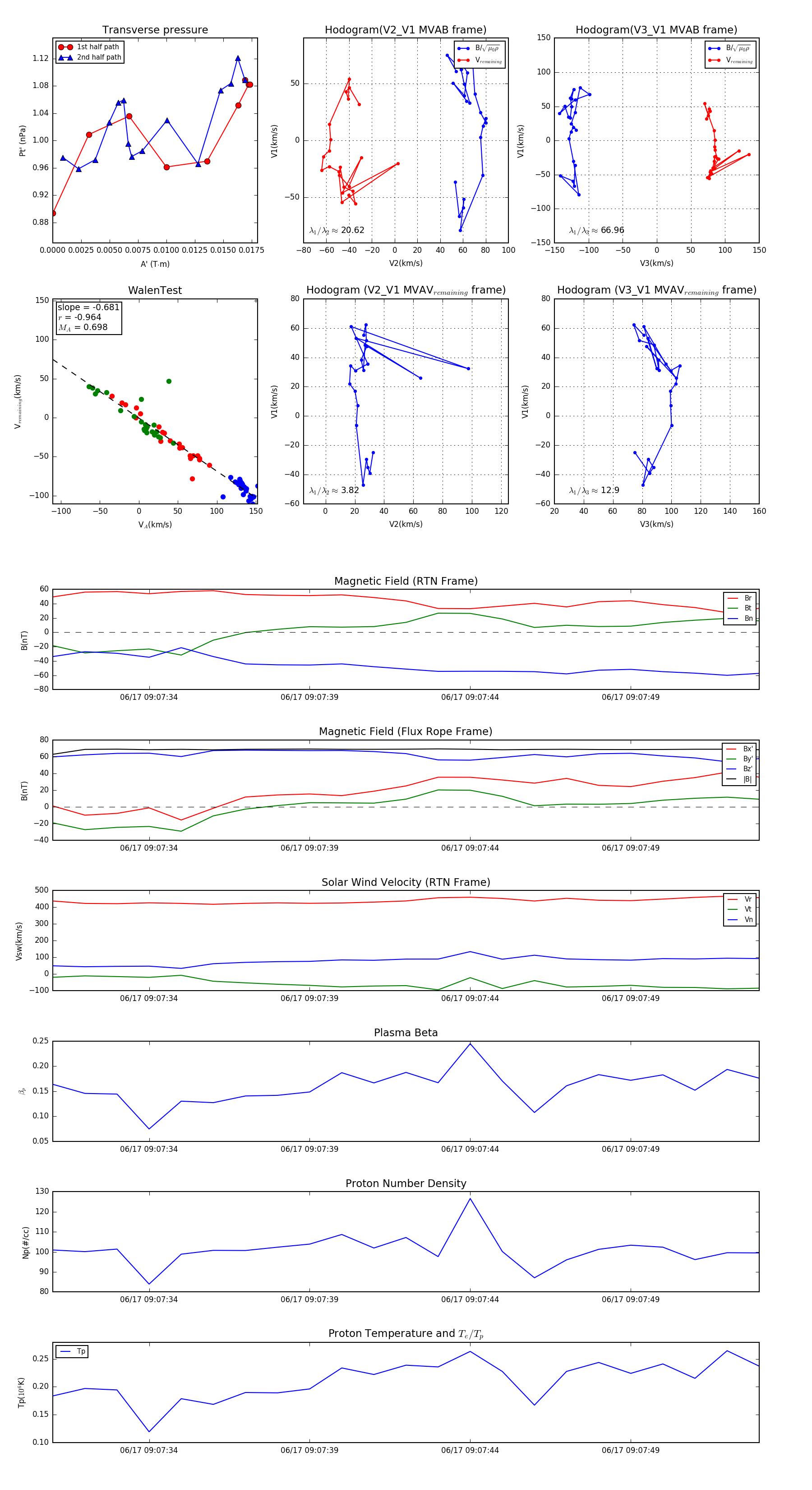
Flux Rope in 2023

Flux Rope Event 2023-06-17 09:07:31 ~ 2023-06-17 09:07:53 (23 seconds)


plot