HOME   LIST
‹–   –›

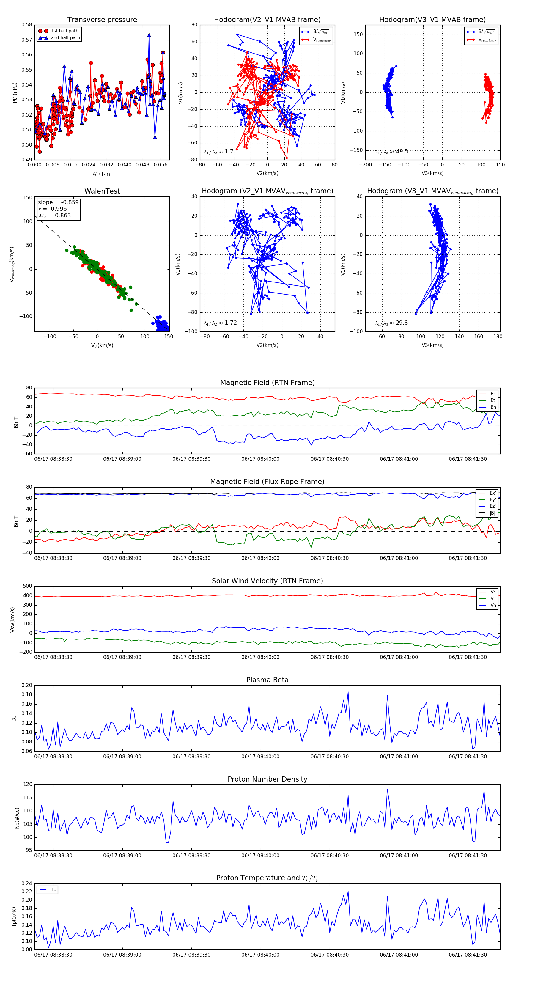
Flux Rope in 2023

Flux Rope Event 2023-06-17 08:38:22 ~ 2023-06-17 08:41:44 (203 seconds)


plot