HOME   LIST
‹–   –›

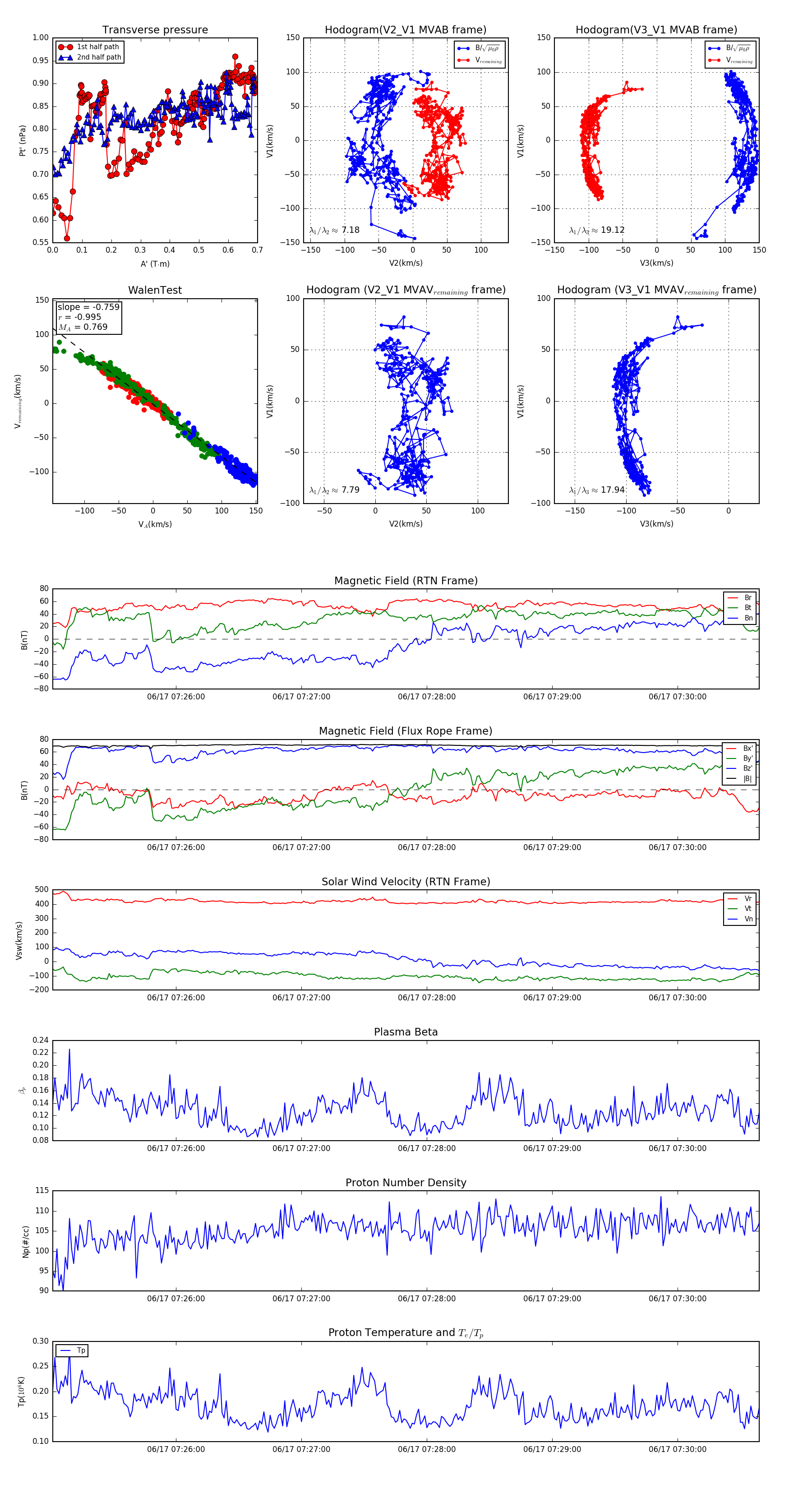
Flux Rope in 2023

Flux Rope Event 2023-06-17 07:25:01 ~ 2023-06-17 07:30:39 (339 seconds)


plot