HOME   LIST
‹–   –›

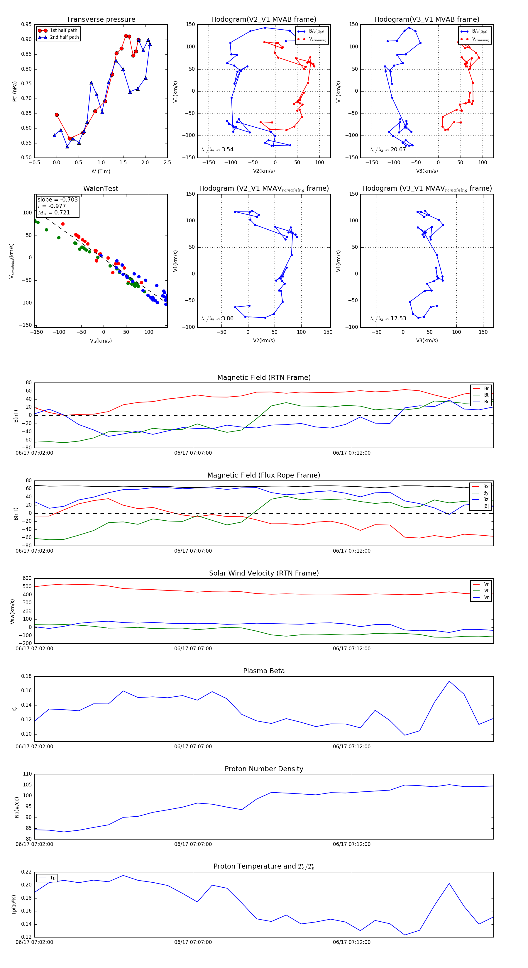
Flux Rope in 2023

Flux Rope Event 2023-06-17 07:02:00 ~ 2023-06-17 07:16:28 (869 seconds)


plot