HOME   LIST
‹–   –›

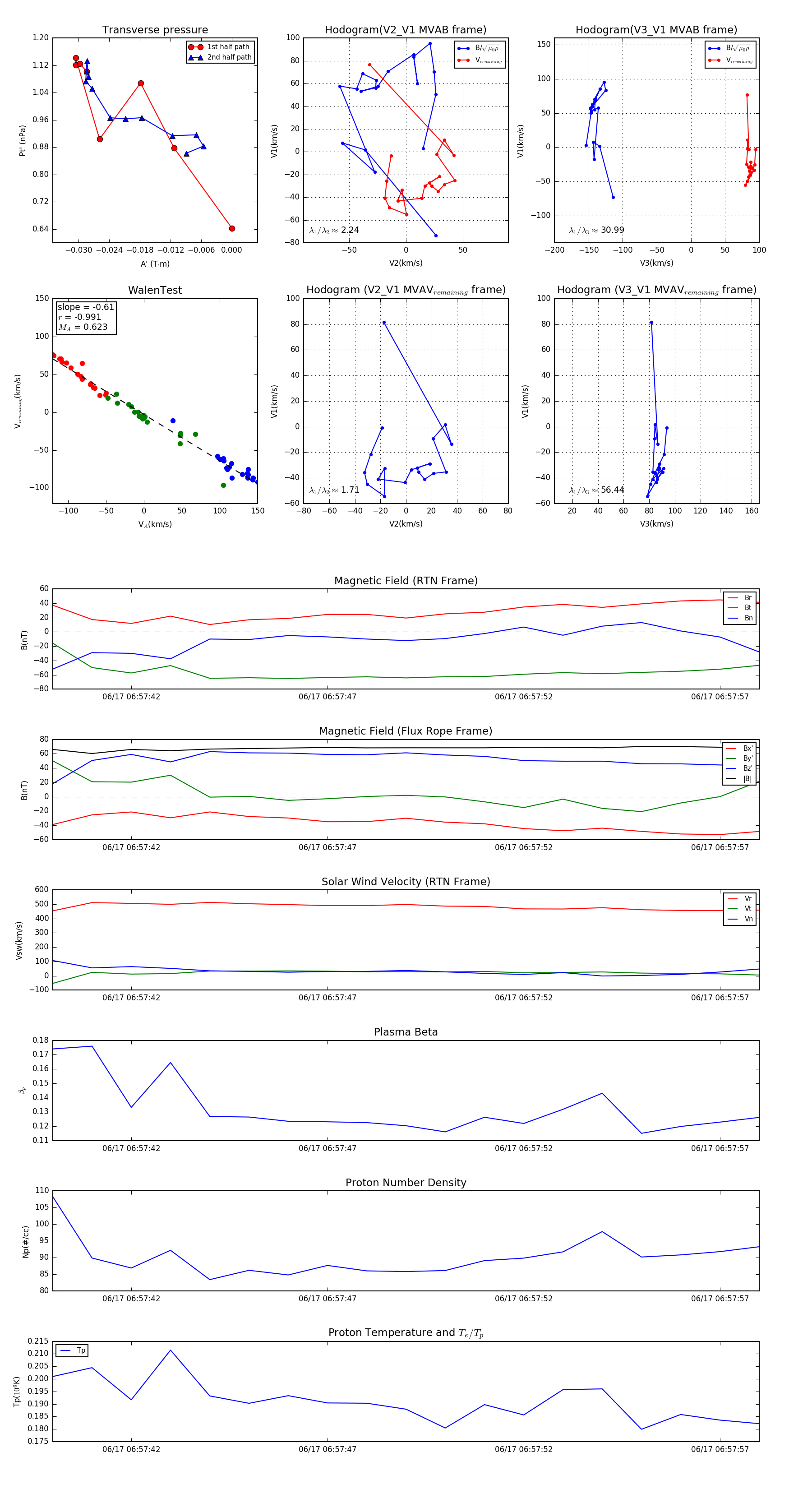
Flux Rope in 2023

Flux Rope Event 2023-06-17 06:57:40 ~ 2023-06-17 06:57:58 (19 seconds)


plot