HOME   LIST
‹–   –›

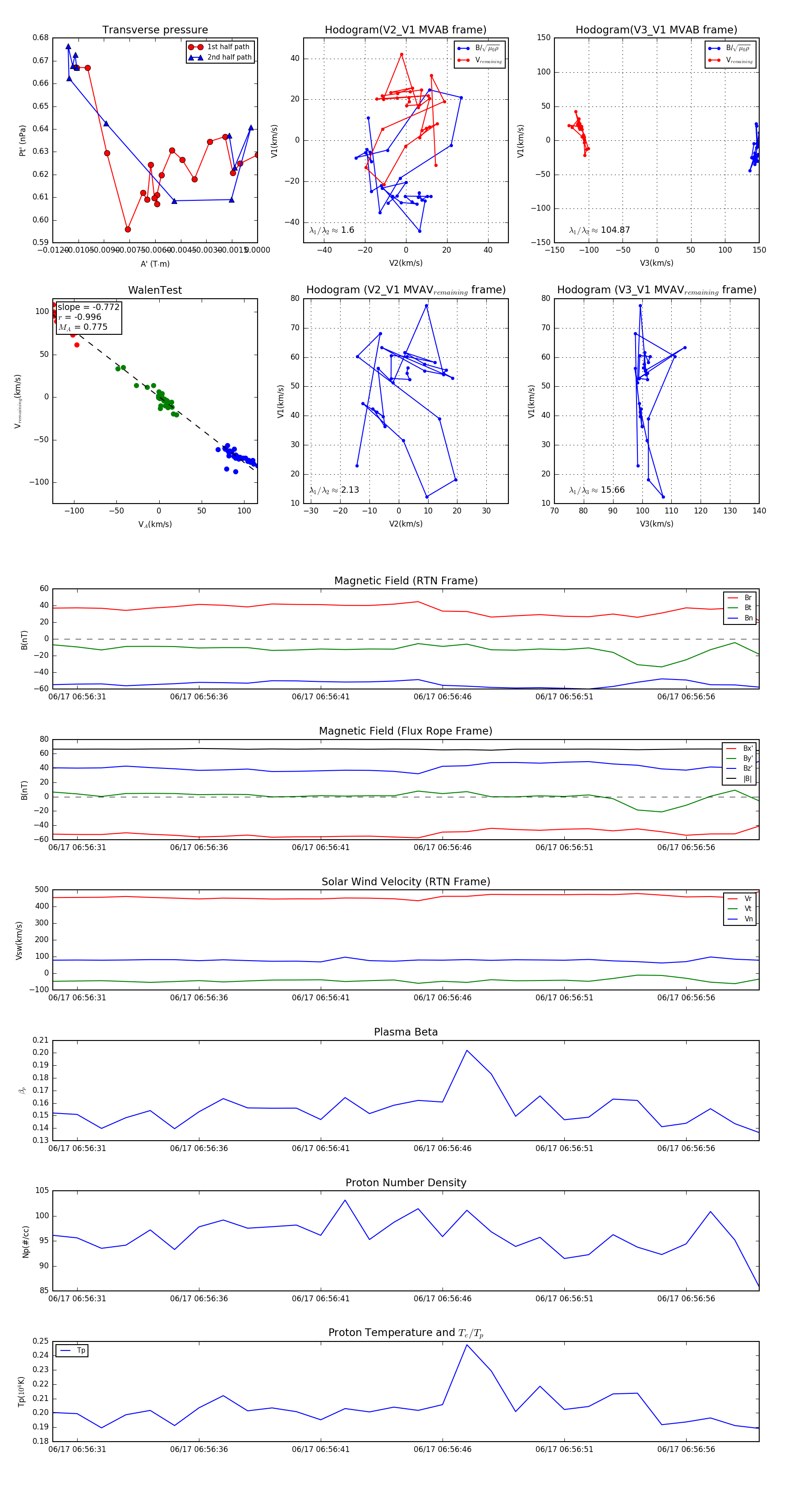
Flux Rope in 2023

Flux Rope Event 2023-06-17 06:56:30 ~ 2023-06-17 06:56:59 (30 seconds)


plot