HOME   LIST
‹–   –›

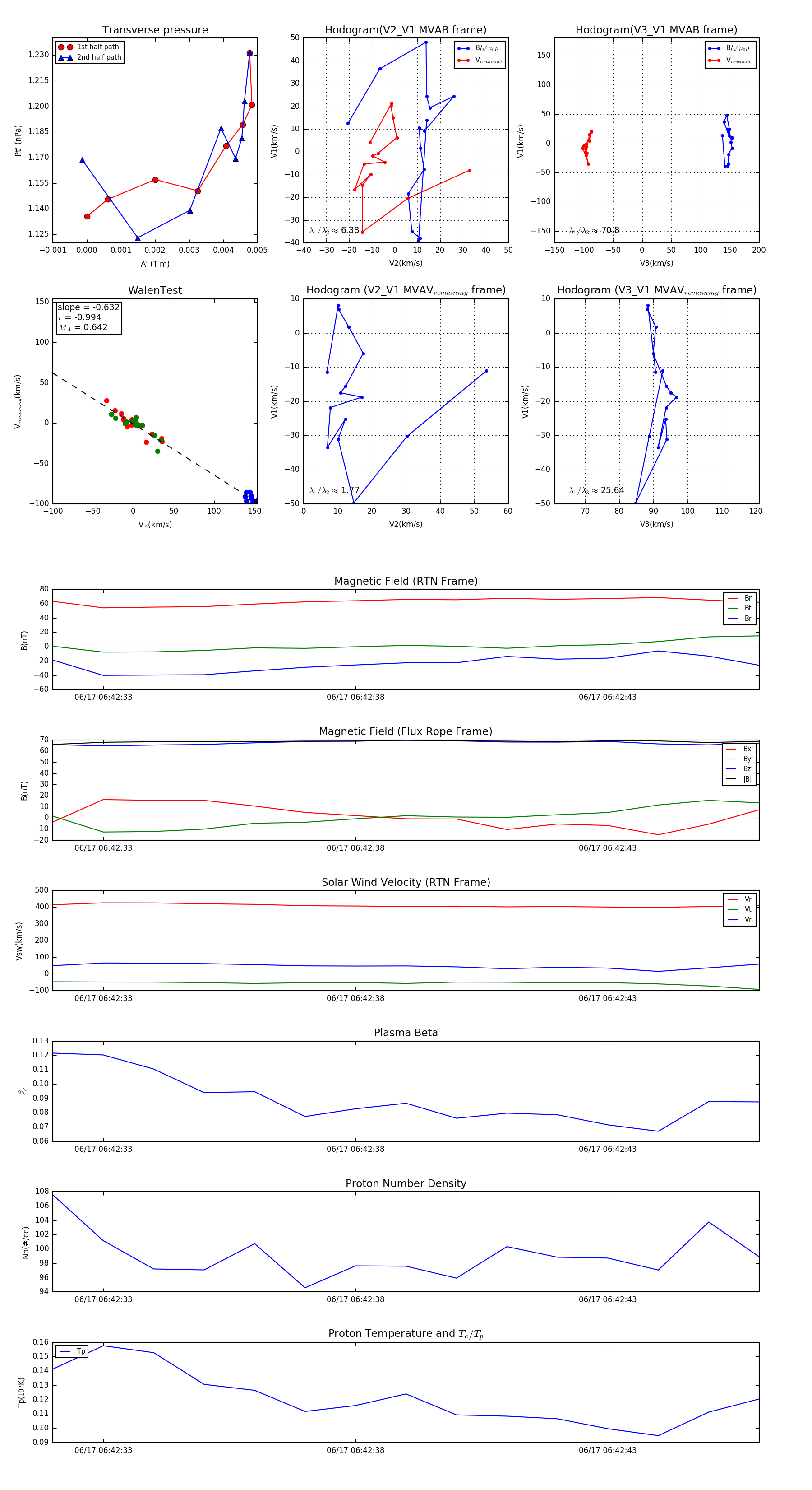
Flux Rope in 2023

Flux Rope Event 2023-06-17 06:42:32 ~ 2023-06-17 06:42:46 (15 seconds)


plot