HOME   LIST
‹–   –›

Flux Rope in 2023

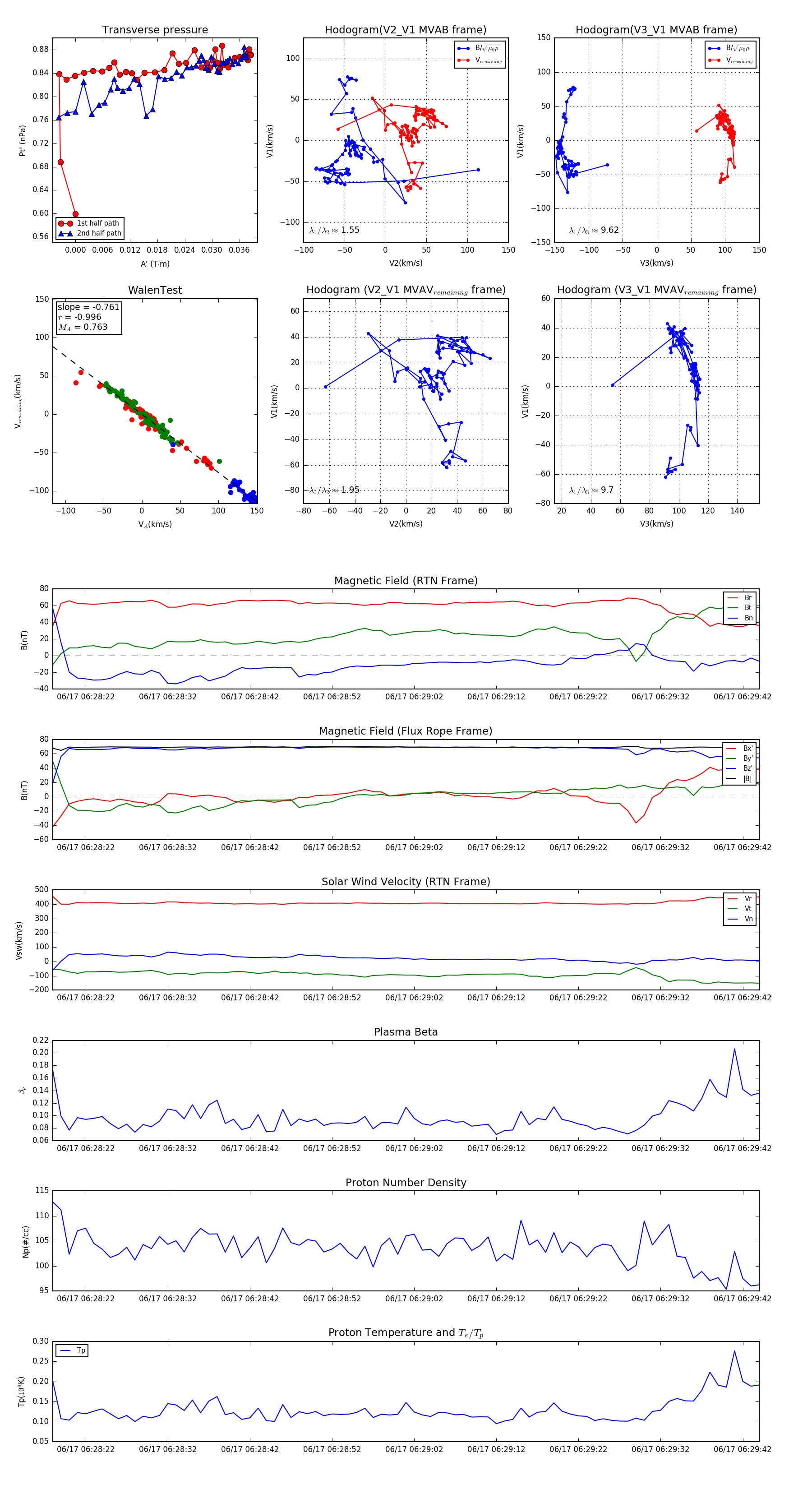
Flux Rope Event 2023-06-17 06:28:18 ~ 2023-06-17 06:29:44 (87 seconds)


plot